安全教育
Safety

2025年11月度 安全教育

安全必携









→上記の安全必携はこちらからPDFでご覧いただけます。






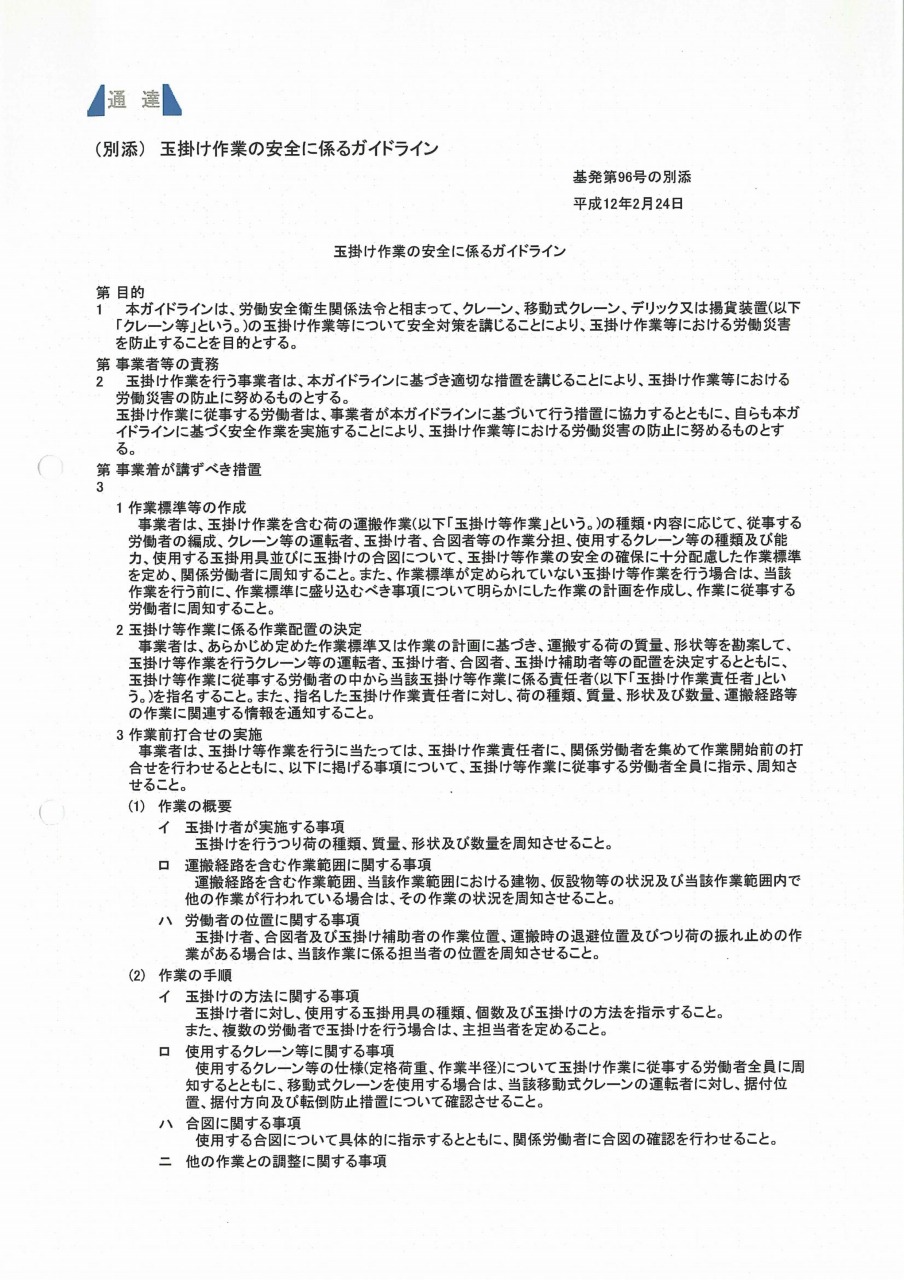
クレーン、玉掛作業





→上記のクレーン、玉掛作業はこちらからPDFでご覧いただけます。






バックホウの用途外使用の禁止







→上記のバックホウの用途外使用の禁止はこちらからPDFでご覧いただけます。






追突事故はどうして起こるのか





→上記の追突事故はどうして起こるのかはこちらからPDFでご覧いただけます。






労働災害及び交通公衆災害防止対策






→上記の労働災害及び交通公衆災害防止対策はこちらからPDFでご覧いただけます。





2025年9月度 安全教育

職人さんと長くつき合うために





→上記の職人さんと長くつき合うためにはこちらからPDFでご覧いただけます。






正しい玉掛作業で安全確保



→上記の正しい玉掛作業で安全確保はこちらからPDFでご覧いただけます。






車両系建設機械の各装置の名称について






→上記の車両系建設機械の各装置の名称についてはこちらからPDFでご覧いただけます。






中・小型トラックによる災害をなくそう



→上記の中・小型トラックによる災害をなくそうはこちらからPDFでご覧いただけます。






安全啓発


→上記の安全啓発リーフレットはこちらからPDFでご覧いただけます。






長時間労働削減に向けて





→上記の長時間労働削減に向けてはこちらからPDFでご覧いただけます。





2025年7月度 安全教育

建設現場における主要災害防止の具体的対策

会員は、Ⅲの重点実施事項を踏まえ、建設業労働災害防止規程を基本として以下に示す主要災害防止の具体的 対策に基づいて、それぞれの企業の実情に即した安全衛生計画を策定し、実効ある自主的な安全衛生管理活動を実施する。


Ⅳ−1 三大災害絶滅のための具体的対策

1.墜落・転落災害の防止

(作業床の設置等)
(1) 墜落のおそれがある次の作業等については、安全な作業床を設ける。
なお、作業床を設けることができないときは、防網(安全ネット等)を張り、親綱等の安全帯を確実に使用できる安全設備を設置する。
また、安全帯を使用する場合は、使用方法、使用条件を周知し、遵守させる。
① 鉄骨の組立ての作業
② 足場の組立て、解体または変更(以下「足場の組立て等」という)の作業
③ 足場上における作業
④ 屋根上における作業
⑤ 法面等における作業
⑥ その他、墜落のおそれがある作業


(フルハーネス型安全帯等の使用)
(2) フルハーネス型安全帯の選定及び使用方法は次のとおり。
① 高さ2メートル以上の箇所であって作業床を設けることが困難なところまたは作業床の端、開口部等で囲い・手すり等の設置が困難な場所の作業のうち、高さが5mを超える箇所ではフルハーネス型安全帯を使用すること。
ただし、フルハーネス型安全帯の着用者が墜落した時に地面に到達するおそれのある場合(高さが5m以下)は、一定の条件に適合する胴ベルト型安全帯(一本つり)を使用することができる。
② フルハーネス型安全帯は、着用者の体重及びその装備品の重量の合計に耐えるものでなければならない。(85kg用または100kg用)
③ フルハーネス型安全帯のショックアブソーバを備えたランヤードについては、そのショックアブソーバの種別が取付設備の作業箇所からの高さ等に応じたものでなければならない。
腰より高い位置にフックを掛ける場合は第一種、足元に掛ける場合は第二種を選定すること。
④ 「墜落制止用器具の安全な使用に関するガイドライン」(厚生労働省)により、日常点検のほかに一定期間ごとに定期点検を行い、保守は定期的及び必要に応じて行うこと。
⑤ 高さが2m以上の箇所であって作業床を設けることが困難なところにおいて、フルハーネス型安全帯を用いて行う作業に係る業務に従事する者には特別教育を受講させること。


(作業主任者を選任する作業)
(3) 墜落・転落のおそれのある次の作業等では、作業主任者を選任し、作業主任者の直接指揮のもとで作業させ、安全帯及び保護帽等の使用状況を監視させる。
なお、作業主任者の選任を必要としない建築物等の組立て、解体または変更の作業では作業指揮者を指名して、その者に直接作業を指揮させると共に、あらかじめ作業の方法及び順序を作業者に周知させる。
また、作業主任者には定期または随時に能力向上教育を行う。
① つり足場、張出し足場または高さが5m以上の構造の足場の組立て、解体または変更の作業
② その高さが5m以上の建築物の骨組みまたは塔であって、金属製の部材により構成されるものの組立て、解体または変更の作業
③ その高さが5m以上または橋梁の支間が30m以上の橋梁の上部構造であって、金属製の部材により構成されるものの架設、解体または変更の作業
④ その高さが5m以上または橋梁の支間が30m以上の橋梁の上部構造であって、コンクリート造のものの架設または変更の作業
⑤ 軒の高さが5m以上の木造建築物の構造部材の組立てまたは屋根下地若しくは外壁下地の取り付けの作業
⑥ 高さ5m以上のコンクリート造の工作物の解体または破壊の作業
⑦ 掘削面の高さが2m以上となる地山の掘削作業
⑧ 土止め支保工の切りばりまたは腹起こしの取り付けまたは取り外しの作業
⑨ 型枠支保工の組立てまたは解体の作業
⑩ 高さ2m以上のはい作業
⑪ ずい道等の掘削作業
⑫ ずい道等の覆工作業 など


(作業の中止と再開時の点検)
(4) 強風、大雨、大雪等の悪天候による墜落の危険が予想される屋外作業の場合、上記⑶①~⑩の各項目の作業を行ってはならない。
また、再開時には点検を実施し、その結果を記録する。


(作業指揮者の指名等)
(5) 作業主任者の選任を必要としない建築物、橋梁、足場等の組立て、解体または変更の作業を行う場合で、墜落のおそれがある場合は、あらかじめ作業指揮者を指名し、その者に当該作業を直接指揮させると共に、次の事項を行わせる。
① その日の作業を開始する前に、安全帯の取付設備(安全帯を安全に取り付けるための設備をいう。以下同じ)に異常がないことを確認すること。
② 作業者が安全帯を適切に使用していることを確認すること。
③ 作業者が保護帽及び安全靴等の適正な保護具を着用していることを確認すること。
④ 開口部等の防護設備を取り外して作業を行う場合にあっては、当該作業の休止時または終了時に防護設備が元の状態に復元されていることを確認すること。


(安全帯の取付設備)
(6) 高さが2m以上の箇所で作業者に安全帯を使用させて作業を行う場合には、安全帯の取付設備を設け、その設置場所、使用方法等を関係作業者に周知する。
(7) 安全帯の取付設備は、
① 使用条件に応じた充分な強度・高さを有すること。
(万一作業者が墜落した場合でも、親綱が切断したり、作業者が地上等に激突等しないこと)
② 安全帯を損傷するおそれのない形状であること。
③ 安全帯を容易に取り付けて使用できるものであること。
④ 原則として作業者の腰より上方の位置に設けること。
(8) 安全帯の取付設備を取り付ける場合には、地上、作業床等の安全な場所で行う。
ただし、やむを得ず墜落による作業者の危険のおそれのある場合には、
① 安全な昇降設備を設けること。
② 臨時的な安全帯の取付設備を設け、取り付ける作業を行う者に安全帯を使用させること。
③ 作業責任者を指名して作業の手順、安全帯の使用を確認させること。
(9) 安全帯の取付設備については、あらかじめ点検者を指名して次の事項を点検させ、異常があるときにはただちに補修し、または取り替える。
① 取付金具のき裂、変形、ゆるみ、脱落等の有無
② 親綱の磨耗、変形、損傷、腐食等の有無
③ 素線またはストランドの切れ、ゆるみ等の有無
④ 緊結箇所のゆるみ等の有無


(架設通路の設置)
(10) 架設通路を設ける場合には、
① 床材は、丈夫な構造で、著しい損傷、変形、腐食等がないものであること。
② 床は、幅が40cm以上で、かつ、床材間の隙間は3cm以下とし、床材と建地との隙間は12cm未満とすること。
③ 手すり等は、次によること。
ア 丈夫な構造とすること。
イ 材料は、たわみが生ずるおそれ、著しい損傷、変形、腐食等がないものとすること。
ウ 床面からの高さは90cm以上として、高さ35cm以上50cm以下に中さん等を設けること。
④ 必要に応じて、高さ10cm以上の幅木等を設けること。
⑤ 手すり等の墜落防止設備について、作業の性質上これらの設備を設けることが困難な場合、または作業の必要上臨時にこれらの設備を取り外す場合は、安全帯取付設備を設けて作業者に安全帯を使用させ、防網(安全ネット等)を張るほか、当該場所への関係者以外の者の立ち入りを禁止する等の墜落の危険を防止するための措置を講ずる。
⑥ 作業の必要上、臨時に手すり等の墜落防止設備を取り外したときは、当該作業が終了した後、ただちに復元すること。
⑦ こう配は30度以下とすること。
ただし、階段を設けたものについては、この限りでない。
⑧ こう配が15度を超えるものには、踏さんその他の滑止めを設けること。


(開口部・作業床端等)
(11) 墜落・転落のおそれのある開口部、作業床の端等には、床面からの高さが90cm以上の手すり、囲い等、滑動防止措置を講じた覆いを設ける。手すりを設けた場合には、中さん、幅木等を設ける。
また、標識等により開口部等であることの注意を喚起する。
なお、これらの設備を必要により取り外した場合には、その作業終了後ただちに復元し、安全を確保すると共に、開口部等の防護設備を取り外して作業を行う場合には、開口部及び開口部付近への関係者以外の者の立ち入りを禁止し、かつ見やすい箇所に「開口部注意」等の表示をする。

(12) 開口部等の防護設備については、あらかじめ点検者を指名し、その日の作業開始前に、その者に開口部等の防護設備の状態について点検させ、異常が認められたときには、ただちに補修し、または取り替える。


(足場の組立て等の作業)
(13) 足場の組立て等の作業を行う場合には、「手すり先行工法に関するガイドライン」に基づく作業方法の導入に努める。
(14) つり足場、張出し足場または高さが2m以上の構造の足場の組立て等の作業については、次の墜落防止措置を講ずる。
① 組立てや解体または変更作業の時期等を作業者に周知させる。
② 組立て等の作業を行う区域内は関係者以外の立ち入りを禁止する。
③ 悪天候による危険が予想されるときは、作業を中止する。
④ 足場材の緊結、取り外し等の作業を行うときは、次の措置を講ずる。
ア 幅40cm以上の作業床を設ける。
イ 安全帯取付設備を設置し、作業者に安全帯を使用させる。
⑤ 部材、工具類の上げ下ろしを行う場合は、つり網やつり袋等を使用させる。
⑥ 作業者に安全帯を使用させるときは、安全帯及び安全帯取付設備等の異常の有無について随時点検する。
(15) 足場に設ける手すり等については以下に掲げるところによらなければならない。
① 丈夫な構造とすること。
② 材料は、たわみが生ずるおそれ、著しい損傷、変形、腐食等がないものとすること。
③ 枠組足場(妻側に係る部分を除く)にあっては以下のアまたはイを、枠組足場の妻側に係る部分または枠組足場以外の足場にあっては、ウを設けること。
ア 交さ筋かい及び高さ15cm以上40cm以下の下さん若しくは高さ15cm以上の幅木または同等以上の機能を有する設備
イ 手すり枠
ウ 床面からの高さ90cm以上の手すり等及び高さ35cm以上50cm以下の中さん等
④ 作業床は、幅が40cm以上で、床材間の隙間は3cm以下とし、床材と建地との隙間は、12cm未満とすること。
(16) 足場の組立て等の業務は、足場の組立て等の業務に係る特別教育等を修了していることを確認し、その者に行わせる。
この足場の組立て等の業務に係る特別教育は足場の高さの制約がないので、主に内装工事で使用する移動式足場(ローリングタワー)や数台の脚立に足場板を緊結した脚立足場等も含まれるので、この点に留意すること。


(足場の作業床)
(17) 足場における高さ2m以上の作業場所に設けられる作業床は、次による。
① 幅は40cm以上、床材間のすき間は3cm以下、床材と建地とのすき間は12cm未満とすること。
② 手すり等の墜落防止設備について、作業の性質上これらの設備を設けることが著しく困難な場合、または作業の必要上臨時にこれらの設備を取り外す場合は、防網(安全ネット等)を張り、作業者に安全帯を使用させるほか、当該場所への関係者以外の者の立ち入りを禁止する等の墜落の危険を防止するための措置を講ずる。
③ 作業の必要上臨時に手すり等の墜落防止設備を取り外したときは、当該作業が終了した後、ただちに復元しなければならない。


(足場を使用する作業)
(18) 足場を使用する作業の開始前には、あらかじめ当該足場を使用する業者ごとに点検者を指名し、その者に、その日の作業開始前に手すり等の状態について点検させ、異常が認められたときは、ただちに補修し、または取り替えなければならない。
また、その点検結果を記録する。

(19) 足場の組立て、変更後及び悪天候・中震以上の地震後において足場における作業を行うときは、足場の組立て等作業主任者能力向上教育を受講した者など、足場の点検について充分な知識・経験を有する者を点検者として指名し、その者がチェックリスト(建災防発行「能力向上教育用テキスト」に示されている)に基づいて点検を行い、その点検結果を足場を使用する作業が終了するまでの間保存しておく。
(20) 注文者は、強風等の悪天候・中震以上の地震の後、または足場の組立て等の後において当該足場における作業を開始する前に点検し、危険のおそれがあるときは、速やかに修理する。
(21) 足場の構造及び材料に応じた作業床の最大積載荷重を表示する。
また、足場に載せる主な材料等の種類ごとの最大数量を表示するよう努める。
作業床の破損を防止するため、作業床に物を載せる場合には、次による。
① 作業床中央部付近に荷重を集中させないようにすること。
② 著しい衝撃を与えないようにすること。
(22) 足場を使用する作業者に次のことを守らせる。
① 昇降設備以外の場所からの昇降の禁止
② 許可された場合以外の足場部材の取外しの禁止
③ 手すり等から身を乗り出す作業の禁止(ただし、やむを得ず身を乗り出す必要がある場合は安全帯を使用すること)
(23) 足場における作業(足場の組立て、解体または変更の作業主任者を選任する作業を除く)を行う場合には、あらかじめ、作業指揮者を指名し、その者の直接指揮により、次の事項を行わせる。
① その日の作業を開始する前に安全帯の取付設備に異常がないことを確認すること。
② 作業者が作業に適した安全帯、保護帽及び安全靴等を着用していることを確認すること。
③ 墜落のおそれがある作業箇所、作業状態において、作業者が安全帯を適切に使用していることを確認すること。
④ 足場上の材料、工具等の飛来・落下を防止するため、足場上の整理整頓の状況を確認すること。
⑤ 足場の作業床に資材等が最大積載荷重を超えて載せていないことを確認すること。


(移動式足場(ローリングタワー)
(24) 移動式足場(ローリングタワー)を使用する場合には、次の措置を講ずる。
① 昇降設備、作業床、手すり等を設けること。
② 手すり等は、丈夫な構造で、材料はたわみの生ずるおそれ、変形、腐食等がなく、床面からの高さは90cm以上として、高さ35cm以上50cm以下の中さん等を設けること。
③ 高さ10cm以上の幅木を設けること。
④ 作業者を乗せたまま移動させることを禁止する。
⑤ 脚輪のストッパーを掛けること。(移動させる場合を除く)
⑥ 最大積載荷重を表示し、最大積載荷重を超えて積載しないこと。
⑦ その日の作業開始前に、設置した移動式足場の安定性、手すり等の取り付け状態等を点検し、異常が認められたときは、直ちに補修し、または取り替えること。
⑧ 最上部の作業床では、はしご・脚立・可搬式作業台等の使用を禁止する。


(屋根上の作業)
(25) こう配が31度(6/10こう配)以上の屋根の上で作業を行う場合には、屋根足場を設置し、幅が20cm以上の作業床を2m以下の間隔で設ける。
作業は、親綱を設けてフルハーネス型安全帯を使用すること。
(26) 作業者がスレート、木毛板等でふかれた屋根の上で作業を行う場合またはその屋根の上を通行する場合には、次の事項を遵守する。
① 幅が30cm以上の歩み板を設け、防網(安全ネット等)を張る等の踏み抜きによる墜落危険防止措置を講じること。
② スレート等の屋根に設けた歩み板への飛び降りや材料・工具等の投げおろし等、スレート等の屋根に衝撃を与える行為を禁止すること。
③ 作業に適した安全靴等を着用すること。
④ 作業は、親綱を設けてフルハーネス型安全帯を使用すること。
(27) 屋根の上で材料等の上げ下ろしの作業を行う場合には、次の措置を講ずる。
① 丈夫な作業床を設け、かつ、フルハーネス型安全帯を使用し、防網(安全ネット等)を張る等の墜落危険防止措置を講ずる。
② 歩み板は、滑動またはてんびん等を起こさないように緊結すること。

(28) スレート等の屋根上で作業を行う場合には、あらかじめ、作業指揮者を指名して、その者に当該作業を直接指揮させると共に、次の事項を行わせる。
① 作業者の歩み板または作業床の使用状況を監視すること。
② 作業者がフルハーネス型安全帯を使用していることを確認すること。
③ 前記の事項を遵守させること。


(はしご・脚立)
(29) はしご・脚立は、丈夫な構造のもので、著しく損傷や変形等がないもののほか、次のものを使用する。
① 移動はしごは、幅30cm以上とし、滑り止め装置の取り付け、転位防止の措置(上部の固定、下部の抑え)をすること。
上部の固定が完了するまでは、下部で一人が移動はしごを支えていること。
② 移動はしごの昇降時は、ゆっくりと3点支持にて行うこと。
③ 脚立は、脚と水平面との角度を75度以内に保つための金具等を備え、踏さんの幅は5cm以上のものを使用すること。


(可搬式作業台)
(30) 可搬式作業台は丈夫な構造のもので、著しい損傷、変形等のないもののほか、次のものを使用する。
① 開脚状態における垂直高さは2m未満であること。
② 1.5mを超えるものは、手かかり棒、作業床周りに感知バーのあるものを使用すること。
③ 開き止め金具、支柱伸縮型は支柱固定金具のあるものを使用すること。
④ 天板の幅は40cm以上、長さ60cm以上であること。
⑤ 踏さんの幅は5cm以上あるものを使用するよう努めること。

(31) 可搬式作業台の使用にあたっては、次によるものとする。
① 作業前に各部を点検し、異常のないことを確認すること。
② 1台の作業台に同時に2人以上乗らない。単独での使用を原則とすること。
③ 設置場所の床面の状態に応じ転倒及び不意の移動等をしないようにすること。
④ 天板上では、架台、脚立等を使用しないこと。
⑤ 資材を載せたままでの移動はしない。決められた積載荷重を超えて積載しないこと。


(高所での作業)
(32) 高所作業については、作業手順を事前に検討して作業者に周知徹底する。
(33) 墜落のおそれがある高所作業では、高・低血圧症、心臓疾患等のある作業者は、高所作業以外の作業に従事させるなどの配置を行う。


(ロープ高所作業)
(34) ロープ高所作業では、身体を保持する器具を取り付けるロープ(メインロープ)の強度等の確保に加え、安全帯を取り付けるロープ(ライフライン)の設置を行う。
また、同作業に就く作業者に対する特別教育を確実に実施する。
(35) ロープ等の作業開始前点検を実施する。


2.建設機械・クレーン等災害の防止

1)車両系建設機械による災害の防止
建設機械による死亡災害は、はさまれ・巻き込まれ、激突されによる災害が高い割合を示しており、運転者以外の周辺作業員を運転席に乗せ、死角の確認等の危険体験教育や人感センサー等の装置を導入するなど、安全対策の工夫をすると共に、以下の対策を実施する。
(1) 車両系建設機械を用いて作業を行う場合には、あらかじめ、地山の地形・地質・含水・湧水等の状況、埋設物・架空電線等の有無及びその状況、既設の道路の状況、既設の建設物の状況を調査して結果を記録し、その結果によって作業の方法及び順序、車両系建設機械の種類、能力、運行経路の設定、配置、運転者及び誘導者の配置、照明設備、標識の設置等を盛込んだ作業計画を定め、この計画により作業を行う。
(2) 車両系建設機械(整地・運搬・積込み用及び掘削用)を用いて作業を行う場合には、当該車両系建設機械の種類及び機体重量に応じて、あらかじめ、資格または技能を有する者であることを技能講習修了証等により確認し、法令に定める資格を有する者の中から運転者を指名し、運転させる。
また、運転者の氏名を車両系建設機械に掲示すると共に、作業開始前点検を行う。

(3) 職長、作業指揮者、誘導者には業務に必要な安全衛生教育を行う。
(4) 運行経路、路肩・傾斜地、解体物等の飛来・落下物のおそれのある場所等で、車両系建設機械を用いて作業を行う場合には、囲い、柵等を設け、運転者以外の者の立入禁止を表示すること。
または誘導者を指名してその者に当該車両系建設機械を誘導させる。
(5) 誘導者を配置するときは、一定の合図を定め、誘導者に合図を行わせる。
また、誘導者に腕章やチョッキを使用させること等により、関係者が識別できるようにする。
(6) 作業現場の車両系建設機械の走行路の必要箇所に、制限速度、高さ制限、危険箇所等の標識を設ける。
(7) 転倒または転落のおそれがある運行経路は、路肩の崩壊や沈下を防止すること、必要な幅員を確保すること等の措置をする。
また、路肩、傾斜地での運転は、誘導者を配置して、その者の誘導により運転する。
軟弱地盤、凍結した地盤等での作業にあたっては、スリップ、転倒防止のための地盤の整備を行い敷板等を利用するほか、タイヤチェーンの使用または徐行等を行う。
(8) 運転中に、飛来物または落下物により運転者に危険が生ずるおそれのある場合にあっては、当該車両系建設機械に堅固なヘッドガードを設ける。
(9) 路肩、傾斜地等で車両系建設機械を用いて作業を行う場合で、転倒または転落による危険のおそれがあるときは、転倒時保護構造(ROPS)、横転時保護構造(TOPS)を備えた車両系建設機械を導入・使用すると共に、運転者はシートベルトを着用する。
(10) 当該車両系建設機械の構造上定められた安定度、最大使用荷重等を守らなければならない。
また、構造上定められている重量を超えるアタッチメントは装着しない。
(11) 車両系建設機械のアタッチメントを取り替えるときは、架台を設置し、運転者の見やすい位置にアタッチメントの重量(バケット等の場合はその容量または最大積載重量を含む)を表示するかまたは運転者がその重量を容易に確認できる書面を運転席周辺の容易に取り出せる位置に備え付ける。
(12) 車両系建設機械の用途外使用の防止を徹底する。
なお、ドラグショベル等を用いて荷のつり上げ作業を行う場合は、クレーン機能付きドラグショベルを使用し、クレーンモードへの切替えなどクレーン機能を使ったつり荷作業の安全対策を徹底する。
(運転者及び玉掛者は有資格者とする等)
(13) 車両系建設機械をトレーラ等に積込む作業は、平坦で堅固な場所で行うと共に、道板はかけ渡し角度を15度以下にし、滑り等による災害を防止するほか、移送中にトレーラ等の荷台からずれたり、滑ったり、落ちたりしないよう、ワイヤロープ、チェーン等で荷台に固定させる。
(14) 使用する車両系建設機械の安全装置等については、有効に機能するように保持し、使用する。
(15) 運転者が運転席を離れるときは、バケット等の作業装置を地上に降ろし、エンジン・キーを外す。
(16) 車両系建設機械については、法令に定められた特定自主検査及び定期自主検査をそれぞれ定期に実施し、あわせて作業開始前の点検を行い、異常がある場合には、ただちに補修し、または取り替える。
また、実施した特定自主検査及び定期自主検査の結果を記録する。
(17) 車両系建設機械は、有効な特定自主検査済の検査標章が貼り付けてあるものを使用する。
(18) 車両系建設機械の点検、修理等を行う場合には、安全ブロック、安全支柱等を使用する。
また、アタッチメントの装着または取り外しを行うときは架台を使用する。
(19) 車両系建設機械の修理またはアタッチメントの装着、取り外しの作業を行う場合は、当該作業を指揮する者を定め、その者に作業手順を決定させて作業を指揮させる。
また、架台の使用状況を監視させる。


2)基礎工事用建設機械による災害の防止
(1) 基礎工事用建設機械の組立てまたは作業においては、倒壊を防止するため、あらかじめ作業場所の地形、地質の状態等を調査する。調査結果から敷鉄板の敷設、表層地盤の改良等による地盤補強の方法や作業の方法などについての作業計画を定め、この計画により作業を行う。
なお、作業内容に変更が生じた場合は、作業計画の見直しを行う。
(2) 作業に使用する基礎工事用建設機械の選定にあたっては、機械の仕様書等に示された内容をもとに、地形、地盤の状況、作業内容に応じた能力のものとする。
(3) 基礎工事用建設機械の組立て、解体、変更または移動は、作業指揮者を選任し、その者の直接指揮のもとに行う。
(4) 基礎工事用建設機械を用いて作業を行う場合には、当該基礎工事用建設機械の種類及び機体重量に応じて、あらかじめ、資格または技能を有する者であることを技能講習修了証等により確認し、法令に定める資格を有する者の中から運転者を指名し、運転させる。
また、運転者の氏名を基礎工事用建設機械に掲示すると共に、作業開始前点検を行う。
(5) アウトリガーまたは拡幅機能付きのクローラを有する基礎工事用建設機械を用いて作業を行う際は、最大に張り出して使用する。
(6) 大雨、大雪等の悪天候により地盤の悪化が予測される場合には、作業方法の改善について検討する。
(7) 強風時における作業中止の基準を明確にする。


3)高所作業車による災害の防止
(1) 高所作業車を用いて作業を行う場合には、あらかじめ、作業場所の状況、当該高所作業車の種類及び能力等に対応する作業計画を定め、その計画に基づき作業を行う。
また、高所作業車を用いた作業の際は、作業指揮者を定め作業の指揮をさせる。
(2) 高所作業車を用いて作業を行う場合には、当該高所作業車の種類及び能力に応じて、あらかじめ、資格または技能を有する者であることを技能講習修了証等により確認し、法令に定める資格を有する者の中から運転者を指名し、運転させる。
また、運転者の氏名を高所作業車に掲示すると共に、作業開始前点検を行う。
(3) アウトリガーを有する高所作業車を用いて作業を行う場合には、アウトリガーを最大限に張り出さなければならない。
(4) 高所作業車の作業床以外の箇所で作業床を操作する場合には、高所作業車の作業床上の作業者との間の連絡のため、あらかじめ、合図者を指名し、その者に合図を行わせる。
(5) 運転者が高所作業車の運転位置を離れる場合には、作業床を最低降下位置に置くと共に、原動機を止め、ブレーキを確実にかけ、エンジン・キーを外しておく。

(6) 高所作業車の乗車席及び作業床以外の場所における作業者の搭乗を禁止すると共に当該作業床の積載荷重、その他の能力を超えて使用しない。
(7) 作業床では走行操作ができない構造の高所作業車で作業床上に作業者がいる場合には、高所作業車を走行させない。ただし平坦で堅固な場所において誘導者を配置し、その者に誘導させる場合等の法令に定める措置を講じたときはこの限りではない。
(8) 高所作業車の作業床上で作業を行う場合には、作業者に安全帯等を使用させる。
(9) 高所作業車について、法令に定められた特定自主検査及び定期自主検査をそれぞれ定期に実施し、あわせて作業開始前の点検を行い、異常がある場合には、ただちに補修し、または取り替える。
また、特定自主検査結果及び定期自主検査の結果を記録する。
(10) 高所作業車は、有効な特定自主検査済の検査標章が貼り付けてあるものを使用する。


4)解体用建設機械による災害の防止
(1) 解体用建設機械を用いて作業を行う場合には、当該解体用建設機械の種類及び機体重量に応じて、あらかじめ、資格または技能を有する者であることを技能講習修了証等により確認し、法令に定める資格を有する者の中から運転者を指名し、運転させる。
また、運転者の氏名を解体用建設機械に掲示すると共に、作業開始前点検を行う。
(2) 路肩、傾斜地等で転倒または転落による危険が生ずるおそれがある場所では、特定解体用機械(ブーム及びアームの長さの合計が12m以上の解体用機械)で作業しない。
(3) 物体の飛来等により運転者に危険が生ずるおそれがあるときは、運転室を有する解体用機械を使用し、物体の飛来範囲に運転者以外の作業者を立ち入らせない。
(4) 特定解体用機械は、操作装置、作業装置の逆止め弁、作業範囲警報装置等は、1月以内ごとに1回定期自主検査を実施し、その結果を記録する。


5)不整地運搬車による災害の防止
(1) 作業計画の作成、誘導者の配置、移送中の転落防止措置、点検及び修理中に行うべき措置、転倒または転落を防止する措置については、「1)車両系建設機械による災害の防止」に準じた措置を講ずる。
(2) 不整地運搬車を用いて作業を行う場合には、当該不整地運搬車の種類及び最大積載量に応じて、あらかじめ、資格または技能を有する者であることを技能講習修了証等により確認し、法令に定める資格を有する者の中から運転者を指名し、運転させる。
また、運転者の氏名を不整地運搬車に掲示すると共に、作業開始前点検を行う。
(3) 最大積載量が5トン以上の不整地運搬車に荷の積卸し作業等を行うときは、荷台上の荷の上に安全に昇降するための設備を設け、墜落による危険を防止するための保護帽を着用する。
(4) 一つの荷の重量が100kg以上のものの積卸し作業を行うときは、作業指揮者を選任し、その直接の指揮のもとで作業を行わせる。
(5) 損傷、ストランドの切断等があるワイヤロープ等を荷掛けに使用しない。
(6) 荷を卸す作業を行うときは、中抜きしない。
(7) あおりのない荷台には、作業者を乗車させて走行しない。
あおりのある荷台に作業者を乗車させるときは、荷台上の荷に歯止め、滑止め等をする。
(8) 点検基準により、作業開始前点検・月例自主検査及び特定自主検査(2年に1回)を実施し、その結果と整備状況を記録する。
(9) 不整地運搬車は、有効な特定自主検査済の検査標章が貼り付けてあるものを使用する。


6)クレーン等による災害の防止
(1) 運転するクレーンの種類及びつり上げ能力に応じて、あらかじめ、資格または技能を有する者であることを免許証、技能講習修了証等により確認し、法令で定める資格を有する者の中から運転者を指名し、運転させる。
運転者の氏名はクレーンに掲示する。
また、「移動式クレーン運転士安全衛生教育」は5年を目処に受講すること。
(2) クレーンの運転中は関係者以外の者の作業半径内への立入禁止の措置をすると共に、つり上げた荷の下に立ち入らせない。
(3) クレーンの上部旋回体との接触を防止するため、上部旋回体の作業半径内に作業者を立ち入らせない。
(4) クレーンは、性能検査のほか、点検基準により作業開始前点検・月例自主検査及び年次の定期自主検査を実施し、自主検査結果と整備状況を記録する。
また、異常のある場合には、ただちに補修し、取り替える。
(5) 移動式クレーンを用いて作業を行う場合には、その転倒等による作業者の危険を防止するため、あらかじめ、当該作業に係る場所の広さ、地形及び地質の状態、運搬しようとする荷の質量、使用する移動式クレーンの種類及び能力等を考慮して、次の事項を定める。
① 移動式クレーンによる作業の方法
② 移動式クレーンの転倒を防止するための方法
③ 移動式クレーンによる作業に係る作業者の配置及び指揮の系統
(6) 移動式クレーンの定格総荷重表を備え、当該荷重表の制限を超えて使用しない。
(7) クレーンの過巻防止装置、過負荷防止装置、外れ止め装置の安全装置等については、有効に機能するよう保持し、使用する。
(8) アウトリガーを最大に張り出すことを徹底する。
また、軟弱地盤上では、敷鉄板を敷設、地盤改良などの補強をし、転倒のおそれのない位置に設置する。
(9) 架空電線等のある場所での作業は、感電防止のため周囲の状況を確認し、電路の移設、防護等を行い、監視人を配置する。
(10) つり荷の落下防止のため、定格荷重を明示し、適正な玉掛けを励行し運転者と合図者との連携を密にすると共に、無理な運転の禁止を徹底する。
また、定格荷重を超える荷重をかけて使用しない。
(11) クレーン等による玉掛け作業等にあたっては、次の事項に留意する。
① 玉掛け作業を含む荷の運搬作業については、作業編成、作業分担、クレーン等の種類及び能力、玉掛け用具、合図等を組込んだ作業計画を作成する。
② つり上げ荷重が1トン未満のクレーン等の玉掛け作業は玉掛け特別教育修了者等に、つり上げ荷重が1トン以上のクレーン等の玉掛け作業は玉掛け技能講習修了者に行わせる。
③ 玉掛け等作業においては、玉掛け作業責任者を指名し、事前打合せ、用具の点検等をその者に直接指揮させる。
④ 一定の合図を定め、あらかじめ、合図者を指名して運転者との連携を密にさせる。
⑤ 荷の形状、荷姿及び質量に応じた適正な玉掛け用具を使用する。
また、玉掛け用具(特に玉掛けワイヤロープ)等については、玉掛け作業者に作業開始前点検をさせ、異常がある場合には、直ちに補修させ、または取り替える。
⑥ 玉掛け作業等を行うときは、作業開始前の打合せを行い、作業の概要及び作業の手順について全員に指示、周知させる。
⑦ 合図者に必要な安全衛生教育を行う。
⑧ 吊荷を2m以上に積み上げると倒壊・崩壊の危険性が高まるので、なるべく2m以内とし、止むを得ず2m以上とする場合は、はい作業主任者を技能講習修了者から選任する。

(12) 定置式クレーンの組立て、クライミング(昇降)、解体の作業にあたっては、次の事項を徹底する。
① 作業方法、作業手順は、クレーンの構造、クライミング装置の仕組み、周囲の状況に応じて決定し、これに基づき作業を実施する。
② 作業指揮者を選任し、当該作業指揮者による作業方法及び作業者の配置を決定し、作業の指揮等を確実に実施する。
(13) ロングスパン工事用エレベーターは、指名者に運転させ、積載荷重を超える荷重をかけて使用しない。
(14) ゴンドラの操作は、特別教育修了者にさせ、作業開始前点検を必ず行う。


7)コンクリートポンプ車による災害の防止
(1) 作業開始前点検等において、ブームの曲がり、ねじれ、へこみ、き裂、損傷等の有無を調べ、異常を認めたときは補修等の措置を早急に講ずる。
(2) コンクリートポンプ車を用いて作業を行うときは、当該コンクリートポンプ車についてその構造上定められた安定度、最大使用荷重、ブーム先端ホース長等を守る。
(3) 点検基準により作業開始前点検・定期自主検査及び特定自主検査(1年に1回)を実施し、その結果と整備状況を記録する。
なお、特定自主検査の実施にあたっては、(公社)建設荷役車両安全技術協会が取りまとめた「コンクリートポンプ車特定自主検査詳細記録表」(ブーム装置及びアウトリガーに関する検査)を活用する。
(4) ブーム使用時には合図者を指名し、操作者とホースの先端を保持する者との連絡をさせると共に、ブーム下における作業を禁止する。


3.倒壊・崩壊災害の防止

1)倒壊災害の防止
(1) 型枠支保工、足場等の仮設構造物の設計にあたっては、特に水平方向の安全性を充分考慮して、荷重及び外力を計算し、これに耐えられる強度を確保する。
(2) 足場等の仮設構造物を組立てるときは、足場の倒壊、作業中の墜落、部材の落下、構造物の倒壊等を防止するため、あらかじめ、作業の方法、順序等の作業計画を定め、この計画にしたがって組立てる。
(3) 型枠支保工を組立てるときは、組立図を作成し、それに基づいて型枠支保工の組立て等作業主任者の直接指揮のもとで組立てる。
(4) 作業主任者の選任を必要とする次の作業では、作業主任者の直接の指揮のもとで作業させ、安全帯及び保護帽等の使用状況を監視させる。
作業主任者の選任を必要としない作業においては、作業指揮者を指名・配置し、安全作業について指揮させる。
① つり足場、張り出し足場または5m以上の足場の組立て並びに解体または変更の作業
② 型枠支保工の組立てまたは解体の作業
③ 高さが5m以上の建築物の骨組みまたは塔であって、金属製の部材により構成されるものの組立て、解体または変更の作業
④ その高さが5m以上または橋梁の支間が30m以上の橋梁の上部構造であって金属製の部材により構成されるものの架設、解体または変更の作業
⑤ その高さが5m以上または橋梁の支間が30m以上の橋梁の上部構造であって、コンクリート造のものの架設または変更の作業
⑥ コンクリート造の工作物(その高さが5m以上のものに限る)の解体または破壊の作業
(5) 仮設構造物に使用する材料、特に経年仮設機材については事前に点検して著しい損傷、変形または腐食のあるものは使用しない。
(6) 建設物の骨組み、塔、型枠支保工または足場の組立て、解体または変更ならびに金属製の部材またはコンクリート造の橋梁の上部構造の架設、解体または変更の作業には、関係者以外の立入りを禁止し、強風、大雨、大雪、凍結等の悪天候のときは作業を中止する。
(7) 足場及び型枠支保工には、壁つなぎ、控え、筋かい、水平つなぎ等を充分に設ける。
(8) 壁つなぎを設ける場合には、建地と布との交さ部に接近した位置で、足場面に対して直角に取り付ける。
(9) 壁つなぎ等を取り外す場合には、あらかじめ、取り外す箇所に控え柱を設ける補強等により、足場を支持する措置を講ずる。
(10) 枠組足場の交さ筋かいを取り外すことにより倒壊のおそれがある場合は、あらかじめ、交さ筋かいを取り外す構面に大筋かいを設ける補強等をする。
(11) 足場に建設用リフト、工事用エレベーターのガイドレール等を取り付ける場合には、あらかじめ、斜材、垂直材、水平材を用いて足場を補強する。
防護棚等を設け、取付け部付近の足場部分に壁つなぎを密に設ける。
また、足場の建地または建枠の一部を外して出入口を設ける場合には、あらかじめ、出入口上部を斜材、梁枠等で補強し、かつ、出入口の建地または建枠を足場用鋼管等で補強する。
(12) スライディング積層足場を設置する場合は、構造、強度及び設置方法について充分検討する。
(13) 型枠支保工については、コンクリートの打設方法の検討及び各部の検討を行い、偏荷重がかからないように打設計画を定め、必要な措置を講ずる。


2)崩壊災害の防止
(1) 「斜面崩壊による労働災害の防止対策に関するガイドライン」(厚生労働省)を参考に、切土部の掘削高さが概ね1.5m以上10m以下の斜面掘削作業では、着工前に実施する地質等の調査結果、及び発注者、調査・設計者、施工者(元方事業者及び専門工事業者)の3者が共通して用いる点検表を使用して斜面の状況を確認し、得られた点検結果に基づく作業計画を作成する。
この計画により、降雨後等の綿密な点検、振動を伴う作業の減少、上下作業の禁止等の徹底を図る。
点検により異常を発見した場合、発注者、設計者を含める者で対策を協議する。
なお、点検を実施する者に対しては、「斜面の点検者に対する安全教育実施要領」(厚生労働省)に基づく教育を実施する。
(2) 小規模な溝掘削を伴う上下水道工事等では、「土止め先行工法に関するガイドライン」(厚生労働省)に基づき、作業を行うよう努める。

(3) 地山の掘削作業を行う場合には、作業箇所及び周辺の地山について、あらかじめ、ボーリングその他適当な方法により調査を行い、その結果に基づいて、次に掲げる事項を含む施工計画を定める。
① 施工の時期、方法及び順序
② 掘削の順序に応じた安全なこう配のとり方
③ 掘削の作業または掘削面の下方で作業を行う場合の掘削箇所の上部の地山もしくは掘削面の崩壊または落石を防止するための防護の方法
④ 土止め支保工等の構造
⑤ 排水の方法
⑥ 掘削面または土止め支保工等の点検及び補修等の方法、また、地質の変化、異常な湧水等の状態が起きたときには、ただちに、その状態に応じて計画を変更する等、必要な措置を講ずる。
(4) 地山が崩壊するおそれがある場合には、あらかじめ土止め支保工、ロックボルト、落石防止柵、防護網等を設ける。
また、これらを設けた場合でも、関係者以外の作業者の立入りを禁止する。
(5) 掘削面の高さが2m以上となる地山の掘削の作業を行う場合には、地山の掘削作業主任者を選任し、その者に法令で定められた事項のほか、次の事項について点検表を用いて、作業開始前及び作業中に掘削面の状態の変化を確認させる。
① 掘削面が安全なこう配を保っていること。
② すかし掘りを行っていないこと。
③ 浮石またはき裂の状態に変化がないこと。
④ 排水が良好であること。
⑤ 湧水の状態の変化(湧水の発生、量の変化、汚濁の変化)を確認すること。
⑥ 掘削面の法肩に接近して掘削した土砂または資材等が置かれていないこと。
⑦ 掘削箇所と積込みの作業箇所との間隔が充分にあること。
⑧ 関係者以外の立入禁止の措置が行われていること。

(6) 掘削面の高さが2m未満の場合には、あらかじめ、点検者を指名し、その者に掘削面について作業開始前及び作業中に⑸の①~⑧の事項について、点検表を用いて掘削面の状態の変化を確認させる。
(7) 地山の掘削の作業を行う場合には、作業箇所及びその下方に関係者以外の立入りを禁止すると共に、その旨を表示し、または監視人を置く等の措置を講ずる。
(8) 土止め支保工を組立てるときは、あらかじめ組立図を作成し、当該組立図により組立てる。
(9) 土止め支保工の切りばりや腹おこしの取り付けまたは取り外しの作業を行う場合には、土止め支保工作業主任者を選任し、法令で定める事項のほか、次のことを行わせる。
① 部材の配置、寸法及び取り付けの順序は、組立図による。
② 設置後7日を超えない期間ごと及び中震以上の地震、大雨等の後には、部材の損傷等の有無及び状態、切りばりの緊圧の度合ならびに部材の接続部、取付部及び交さ部の状況を点検し、異常があるときは直ちに補強し、または補修を行う。
③ 関係者以外の者が立ち入っていないことを確認する。
④ 土止め支保工に異常を認めた場合には、作業者を直ちに退避させる。
(10) 土止め支保工の腹おこし、切りばり等を足場として使用し、またはこれらに重量物を載せてはならない。
ただし、やむを得ない場合において、支柱、方杖等により補強したときは、この限りでない。
(11) 掘削面の下方で、基礎作り、コンクリートの打設、管の敷設、手直し等の作業を行う場合には、掘削面の崩壊及び落石のおそれがないときを除き、あらかじめ、安全なこう配をとり、土止め支保工を設ける等の措置を講ずる。
(12) 掘削面の法肩に接近して、掘削した土砂または工事用の資材等を置いてはならない。
ただし、やむを得ない場合において、土止め支保工を補強する等の措置を講じたときは、この限りでない。
(13) 明かり掘削の作業は、点検者を指名して、その者にその日の作業開始前に、点検表を用いて掘削面等の地山の法肩部付近のき裂、周辺地盤の陥没、湧水の発生、湧水量の変化、湧水の汚濁の変化、浮石の剥落、法面局部の小崩落等の状態を点検させ、安全を確認してから作業を実施させる。特に、大雨後及び中震以上の地震後は、念入りに点検させる。
(14) 明かり掘削の作業を行う場合において、土砂崩壊または土石の落下により作業者に危険を及ぼすおそれがあるときは、あらかじめ土止め支保工を設け、防護網を張り、作業者の立入を禁止すること、さらに地質の変化、異常な湧水等の状況の変化に応じて当該支保工を補強し、または掘削面の高さを低くし、もしくは掘削面のこう配を緩くする。
(15) 明かり掘削またはずい道等の掘削において発破を行った場合には、発破箇所及びその周辺の浮石及び亀裂の有無及び状態について点検し、崩壊のおそれがある箇所の土石を取り除く。
また、中震以上の地震、大雨等の後に、地山を掘削する場合は、掘削面を点検し、崩壊のおそれのある箇所の土石を取り除く。
(16) 浮石等の除去作業(こそくの作業を含む)をする場合には、作業者に次のことを行わせる。
① 浮石落としは、原則としてブレーカー等の建設機械を用いて行うこと。
② 下方に他の作業者がいないことを確認する。
③ 2人以上で作業をする場合には、相互に連絡を取り合う。
④ 作業に用いる工具等は、作業前に点検し、不良品は取り替える。
⑤ 保護帽及び安全帯を使用する。


3 )コンクリート造の工作物の解体または破壊等による災害の防止
(1) コンクリート造の工作物(その高さが5m以上のものに限る)の解体または破壊の作業については、あらかじめ、当該工作物の形状、き裂の有無、周囲の状況等を調査し、その結果に基づき、次の事項を含む作業計画を作成する。
① 作業の方法及び順序
② 使用する機械等の種類と能力
③ 控えの設置、立入禁止区域の設定その他の外壁、柱、はり等の倒壊、または落下による作業者の危険を防止するための方法
(2) 解体する工作物が、設計図書と異なることや著しく劣化していること等が判明した場合には、工事を一時中止し、作業計画を修正し、これに基づき作業を行う。
(3) 当該作業計画によりコンクリート造の工作物の解体等作業主任者を選任する。
また、建築物の骨組みまたは塔であって金属製の部材で構成されたものの解体(その高さが5m以上のものに限る)については、「建築物等の鉄骨の組立て等作業主任者」を選任し、法令で定められた事項のほか、次の事項を行わせ作業する。
① 防網(安全ネット等)、柵、控え等が有効であることを確認する。
② 関係者以外の者が立入っていないことを確認する。
(4) コンクリート塊、部材等の飛散または落下による作業者の危険を防止するため、丈夫な防網(安全ネット等)、柵を設ける。
(5) 解体した部材等を上げ下ろしする場合は、あらかじめ、合図者を指名し、その者に合図を行わせる。


Ⅳ−2 その他の主要災害防止のための具体的対策

1.交通労働災害の防止

(1) 「交通労働災害防止のためのガイドライン」(厚生労働省)に基づく災害防止対策の推進。
(2) 運転者に厚生労働省「職場のあんぜんサイト」にある「交通労働災害の現状と防止対策」を使用して関係者に交通安全教育を行うと共に、過労による交通労働災害を防止するため、疲労軽減への配慮や長時間継続した運転を行わせないよう管理する。
(3) 見通しのきかない踏切、転落のおそれがある路肩等の危険箇所について交通安全情報マップ等による危険情報の共有、誘導による安全運転を励行する。
(4) 作業者の送迎のためにマイクロバス、ワゴン車等を使用する場合には、安全な運行経路を指定し、あらかじめ指名した者に運転させるよう努める。
また、自動車の運転以外の業務の終了後に自動車の業務に従事させる場合には、疲労による交通労働災害を防止するための自動車の運転以外の勤務の軽減に配慮すること。
(5) 工事現場内での工事車両(車両系建設機械を除く)を運行する場合には、事前の運行経路の選定、現場内での速度制限、安全標識の設置、誘導者の配置等を計画的に実施する。
(6) 走行前、途中、走行後自動車の点検を実施する。
特にタイヤの磨耗等に注意する。
(7) 過積載や偏荷重が生じないように積載する。
(8) 運転者の定期健康診断の実施状況及び運転前の健康状態を把握する。
(9) 同乗者にも必ずシートベルトを着用させる。
(10) 飲酒運転及び運転中の携帯電話の使用等の「ながら運転」の禁止を徹底する。
(11) 道路工事の走行路上の作業場所では、走行車両が現場内に進入するのを防止するため、交通整理員を配置し、囲い、柵、ガード等を設置する。


2.飛来・落下災害の防止

(1) 材料等が落下するおそれのある箇所には、作業床の端に高さ10cm以上の幅木、メッシュシートまたは防網(安全ネット等)を設ける。
ただし、作業の性質上幅木等を設けることが著しく困難な場合または臨時に幅木等を取り外す場合は、立入禁止区域を設定する。
(2) 足場や型枠支保工の組立て、解体等の作業、構築物の取り壊し等の作業にあたっては、防網(安全ネット等)、防護棚(朝顔)及び投下設備を設置すると共に、作業主任者、作業指揮者、合図者及び監視人の配置ならびに立入禁止区域の設定等の措置を講ずる。
(3) 材料等を仮置きする場合は、材料等をロープ掛け、シート掛け等により、風、振動等による倒壊及び落下防止の措置を講ずる。
(4) 資材置場等での荷の運搬取り扱いは、荷崩れによる災害を防止するため、高さを2m以内にとどめると共に通路を確保する。
(5) 作業の性質上やむを得ず上下作業を行う場合には、作業間の連絡調整を徹底させると共に、部材、工具類を落下させないように、作業者につり網、つり袋等を使用させる。


3.電気による災害の防止

(1) 工事の施工計画を立てる場合及び作業中に必要が生じた場合には、次の事項を調査し、感電防止に必要な計画を立てる。
① 架空電線の近接状況
② 地中電線の敷設状況
③ 電気機械器具等の電気使用設備の種類及びその状況
④ 受変電設備の状況
(2) 次の場合には、電力会社と事前に安全対策等について協議し、その指示に従う。
① 作業者が作業中または通行中に高圧架空電線等に接触し、または接近するおそれがあるとき。
② 作業者が取り扱う鉄骨、鉄筋、鉄板等の導電体が高圧架空電線等に接触し、または接近するおそれがあるとき。
③ 作業者が使用する移動式クレーン、くい打機等のジブ、アーム、ワイヤロープ、つり荷等が高圧架空電線等に接触し、または接近するおそれがあるとき。
④ 高圧架空電線等に近接して足場、架設通路等を設けるとき。
(3) 上記⑵の危険がある場合には、あらかじめ、作業の指揮者を指名し、その者に当該作業を直接指揮させると共に、適切に前項の措置が講じられていることを確認する。
(4) 高圧架空電線等に近接して移動式クレーン、くい打機、くい抜機等を使用する場合には、ジブ、アーム、ワイヤロープまたはつり荷が電力会社と協議し指示された安全管理限界内にあるよう、あらかじめ合図者を指名し、その者に合図を行わせる。
(5) 低圧の充電電路の敷設、修理の作業または区画された場所に設置する低圧電路のうち充電部分が露出している開閉器の操作の作業は、法令の定めるところにより、あらかじめ電気取扱業務に係る特別教育を修了した者から作業者を指名し、その者に行わせる。
(6) 停電して作業を行う場合には、作業指揮者を定めて、電源の操作を担当する者との連絡を確実に取ると共に、作業中、開閉器に施錠し、もしくは通電禁止を表示し、または監視人を置くことにより、不意の通電による感電を防止する。
(7) 移動式電動機械器具(ベルトコンベア、水中ポンプ、コンクリートミキサー等)、可搬式電動機械器具(電気ドリル、丸のこ、電動グラインダ等)及びアーク溶接機については、あらかじめ点検者を指名し、その者に点検させ、異常がある場合にはただちに補修し、または取り替える。
また、この点検は1月を超えない一定の期間ごとに行う。 (8) 移動式電動機械器具、可搬式電動機械器具及びアーク溶接機を使用する場合には、その金属製外枠を確実に接地する。なお、その接地線の被覆の色は、緑/黄色のしま模様または緑色とする。
ただし、やむを得ず前記の色の被覆でないものを使用する場合には、接地線の両端に緑色のテープを巻く。
また、電気機械器具に接続する移動電線は、単相用では3芯、三相用では4芯のものを使用し、そのうち1芯については専用の接地線とする。
(9) 移動式電動機械器具または可搬式電動機械器具を使用する場合には、法令で定めるところにより、これらの電動機械器具が接続される電路の定格に適合し、感度が良好であり、かつ、確実に作動する感電防止用漏電しゃ断装置を使用する。
ただし、その措置を講ずることが困難な場合には、移動式電動機械器具または可搬式電動機械器具の金属性外枠等を接地する。
(10) 電気工事にあたっては、資格のある者を配置し、必要な保護具等を使用させる。
(11) 作業者が通行する足場、架設通路等に近接する高圧架空電線等がある場合には、見やすい場所に「高圧線注意」、「頭上高圧線注意」等の表示を行う。
(12) 交流アーク溶接機を使用する場合には、厚生労働大臣が定める構造規格に適合した交流アーク溶接機用自動電撃防止装置を設ける。
また、入力側回路に感電防止用漏電しゃ断装置を設け、金属製外枠を接地する。


4.火災・爆発災害の防止

(1) 火気を使用するときは火元責任者を定め、事前に「火気使用届」を提出させ、使用中の消火器や監視人の適切な配置等による火気管理の徹底及び使用後の残火の確認等の作業終了後の点検を行わせる。
(2) 火気を使用する作業においては、消火器、防火用水、砂等を常に適切な場所に配置する。
(3) 引火物、爆発物等の安全データシート(SDS)等により、作業場所で使用する引火物、爆発物等の危険性又は有害性等を確認してリスクアセスメントを行い、リスクレベルに応じた安全衛生対策を講じ、作業者に周知する。
(4) トンネル・シールド工事等、可燃性ガスの発生するおそれのある場所では、ガス爆発を防ぐためガス濃度の測定を行い、その結果に基づき防爆型器具の使用及び適切な換気等を行う。
(5) 溶接・溶断等の作業では、特に、周囲の可燃物を撤去し、防炎シート等で引火防止の措置を講ずる。
(6) 現場の発泡ウレタン系及びプラスチック系断熱材等の使用箇所の確認と、その特性について周知徹底し、当該場所では火気を絶対に使用しない。
(7) 採暖は場所を指定し、消火に関するルールを決めた上で、責任者の許可を受けて行う。
なお、採暖用に小型プロパンガスを使用する場合はボンベを屋外に設置する。
(8) 密閉された場所での採暖は、常に換気を行う。
(9) 現場の防火訓練及び避難訓練は定期的に実施する。
(10) 火を使用しない工法(無火気工法や火無し工法等)を積極的に採用する。


5.木材加工用機械災害の防止

(1) 木材加工用機械を使用して木材を加工する作業を行う場合は、あらかじめ安全確認者を選任し、次の事項を行わせる。
① 作業を直接指揮する。
② 適正な安全装置及び治具・工具等の使用状況を確認する。
③ 点検の実施及びその実施状況を確認する。
④ 関係者以外が立入っていないか確認する。
⑤ 点検結果表等により職務の実施状況を記録する。
(2) 安全確認者の氏名及び職務を作業場の見やすい箇所に掲示し、周知を図る。
(3) 携帯用丸のこ盤を作業台等に固定して使用する場合には、厚生労働大臣が定める構造規格に適合した安全装置のうち可動式の歯の接触予防装置を設置する。
(4) 携帯用丸のこ等を使用する作業に従事する者に対して、特別教育に準じた「丸のこ等取扱い作業従事者教育」を行う。
(5) 作業開始前に丸のこ等及びその安全装置等について、「丸のこ盤の構造、使用等に関する安全上のガイドライン」(厚生労働省)(以下「丸のこ盤ガイドライン」という)による点検を実施する。
(6) 1年以内ごとに1回、丸のこ等について丸のこ盤ガイドラインによる定期自主検査を実施し、その結果と整備状況を記録する。
(7) 上記(5)と(6)の点検及び定期自主検査の結果、異常がある場合には、当該木材加工用機械及びその安全装置等について、ただちに補修し、または取り替える。
(8) 丸のこ等については、丸のこ盤ガイドラインによる使用中の注意事項を遵守する。
(9) 丸のこ等の清掃等の作業を行う場合には、機械の主電源を遮断し、表示板の設置等の措置を徹底する。
(10) 丸のこ等を定置して使用する場合は、構造規格に基づく定置式としての安全装置の設置及び使用を徹底する。
(11) 毎月第一木曜日を「木工作業点検の日」とし、チェックリストにより自主点検を実施する。
(12) 携帯用電動工具等については、電源コードの損傷、劣化等による感電防止を図るため、点検・保守等を徹底する。


6.転倒災害の防止

1 )「STOP!転倒災害プロジェクト実施要綱」(厚生労働省)に示された転倒災害防止対策の実施。
(1) 重点取組期間及び準備期間に実施する事項
① 6月の実施事項
ア 安全管理者や安全衛生推進者が参画する場(安全委員会等)における転倒災害防止に係る現状と対策の調査審議
イ 「STOP!転倒災害プロジェクト」パンフレットにあるチェックリストを活用した安全委員会等による職場巡視、職場環境の改善や労働者の意識啓発、職場巡視等により、転倒災害防止対策の実施(定着)状況の確認
② 準備期間(冬季前)の実施事項
ア 地域の気象状況を踏まえ、積雪、凍結前に労働者に対する注意喚起
イ 積雪、凍結時に転倒のおそれのある箇所の事前確認
(2) 一般的な転倒災害防止対策
① 作業通路における段差や凹凸、突起物、継ぎ目等の解消
② 4S(整理、整頓、清掃、清潔)の徹底による床面の水漏れ等のほか台車等の障害物の撤去
③ 照度の確保、手すりや滑り止めの設置
④ 危険箇所の表示等の危険の「見える化」の推進
⑤ 転倒災害防止のための安全な歩き方、作業方法の推進
⑥ 作業内容に適した防滑靴やプロテクター等の着用の推進
⑦ 視聴覚教材等を活用し、転倒災害及び防止対策の繰り返しの注意喚起
⑧ 事業場内の高年齢労働者(特に女性)が就業する箇所を確認し、①~⑦の事項の重点的な実施
⑨ 定期的な職場点検、巡視の実施
⑩ (必要に応じて)設備管理者への危険箇所の改善の要請
⑪ 転倒予防体操の励行⑫ 建災防作成の「転倒災害を防ごう」のポスター掲示による注意喚起

(3) 冬期における転倒災害防止対策
① 気象情報の活用によるリスク低減措置の実施
② 通路、作業場所の凍結等による危険防止の徹底


7.取扱い運搬災害の防止

(1) 資材等の運搬については、計画段階から合理化を心掛け、なるべく人力運搬を避けるようにする。
(2) 運搬・組立て等の共同作業は作業指揮者のもとに行い、無理な作業は避ける。
(3) 通路、作業箇所等には、物置場所等を定めることにより整理整頓、照明、段差等に配慮し、安全通路を確保する。
(4) 高年齢作業者を配置する場合は、作業量、作業強度、作業の方法等に配慮する。


8.低層住宅建築工事における災害の防止

(1) 軒の高さが10m未満の木造建築物等の建て方作業を行うときは、「足場先行工法に関するガイドライン」(厚生労働省)により、安全な作業床を設けたうえで工事を実施する。
(2) (1)が困難な場合には、防網(安全ネット等)を張り、親綱の設置とフルハーネス型安全帯を使用させる等の措置をする。
(3) 高さ5m以上の足場の組立て・解体、軒の高さが5m以上の木造建築物の構造部材の組立てについては、それぞれ作業主任者の選任及び作業の直接指揮を徹底する。
(4) 店社としての工事現場に対する指導、支援を充実するなど、工事現場における安全衛生管理を強化する。
(5) 保護帽を着用する。
(6) 移動式クレーンの運転、玉掛け等の資格を有する作業については、有資格者により適正な方法による作業を徹底する。
(7) 足場の設置が困難な屋根上作業においては、「墜落防止のための安全設備設置の作業標準マニュアル」に従って行うよう努めること。


9.ずい道・坑内災害の防止

1)爆発災害の防止
(1) 発破作業は発破指揮者を配置し、その者の指揮のもとに作業させる。
(2) 可燃性ガスの発生のおそれのあるときは、ガス測定をして結果を記録すると共に、可燃性ガスが存在する場合には、自動警報装置を設ける。
なお、自動警報装置の検知部は、切羽周辺の上部にも設置する。
(3) 一旦工事が中断された後、工事を再開する場合は、可燃性ガス等の発生の有無について事前に測定者を指名し、測定させる。
(4) 事前の地質調査で可燃性ガスの存在が認められなくとも、泥土圧シールド工法等の場合には、ガス測定者を指名し、毎日、作業の開始前に測定する。
(5) 予想以上の可燃性ガスが認められる場合には、換気量の増加、防爆構造電気機械器具を採用する等施工計画を変更する。
(6) ガス溶接等の作業は、作業指揮者を定め、その者に火災防止の措置を講じさせると共に、付近にある可燃性の物は除去するかまたは不燃性の物による覆いをする。
(7) 火気を使用またはアーク溶接作業を行う場合は、防火担当者を定め、その者に火災防止の措置を講じさせる。
(8) 必要に応じて、ずい道等救護技術管理者を選任し、警報設備、携帯用照明器具、通話装置及び給気式呼吸用保護具を備え付ける。
(9) 出水、ガス爆発等が生じたときに備えての避難訓練は、半年以内ごとに1回実施する。
(10) 電気雷管の運搬、電気雷管を取り付けた薬包の装填の作業等を行う場合は、漏電等による爆発を防止するために、電動ファン付き呼吸用保護具の電池を取りはずして保管したうえで作業を行う。


2)落盤・肌落ち等災害の防止
「山岳トンネル工事の切羽における肌落ち災害防止対策に係るガイドライン」(厚生労働省)により、切羽における肌落ち防止対策を適切に実施すること。
(1) 切羽の立入禁止措置
事業者は、肌落ちによる労働災害を防止するため、切羽への作業者の立入を原則として禁止し、真に必要がある場合のみ立ち入らせる。
この措置の実効性を確保するため、切羽に立ち入ることにより作業されていることが多い装薬作業の遠隔化、支保工建て込み作業等の完全な機械化等を積極的に進めること。
(2) 肌落ち防止計画の作成
山岳トンネル工事を行う場合、肌落ち防止計画等を作成し関係者に周知する。
(3) 肌落ち防止計画の実施及び変更
肌落ち防止計画の適否の確認において、切羽に脆弱部が存在するおそれがあることに留意すること。
肌落ち防止計画に基づき一連の作業を適切に実施する。
また同計画によって必要と判断した場合は、発注者等と再検討し、同計画を適切なものに変更する。
(4) 切羽監視責任者の選任等
交代制の場合は、交代番ごとに選任して関係者に周知すると共に、切羽の状態を常時監視すること。
なお、切羽監視責任者は専任とすること。
ただし、小断面概ね50㎡未満では、作業主任者が兼任できる。
(5) 具体的な肌落ち防止対策
ア 鏡吹付け、イ 鏡ボルト、ウ 浮石落し、エ 水抜き・さぐり穿孔、オ 切羽変位計測、カ 設備的防護対策、キ フォアボーリング、ク 長尺フォアパイリング、ケ その他の工法・水抜きボーリング等
なお、断面積60㎡以上のトンネルでは、ベンチカットをすると共に、地山の状態が悪い場合は、核残しを行うことが望ましい。遮水層、帯水層がある場合は、水抜きボーリング、薬液注入工法の実施の検討を行うこと。
また、地山の層が切羽と平行になっている場合は、鏡ボルトが有効であること。
(6) 肌落ち防止対策の実施に係る留意事項
ア 保護具の着用
作業者に保護帽、保護具(バックプロテクター等)、安全靴(長靴)、必要に応じ電動ファン付呼吸用保護具等を着用させること。
イ 照明切羽における作業では150ルクス以上とする。


3)ずい道等の覆工作業主任者の選任
ずい道型枠支保工を設ける場合には、あらかじめ、ずい道等の覆工作業主任者を選任し、法令で定められた事項のほか、作業開始前に次のことを確認させる。
(1) 部材に損傷、腐食、変形または変位がないこと。
(2) 部材の接続部が確実であり、かつ、交さ部の状態が良好であること。
(3) 脚部の沈下がないこと。


4)車両等による災害の防止
(1) 施工計画の段階で通路及び退避場所の確保、車両限界の保持及び通行基準(速度制限、誘導、後進方法等)の設定を図る。
(2) 坑内車両の警報・制動・照明装置等は、常に正常な状態に整備する。
(3) 車両等を使用する場合は、前進運行を原則とし、やむを得ず後進する場合には、作業者の立入禁止区域を設定し、誘導者を配置する等接触による危険を防止する。
(4) 使用する車両等の排気ガスは、換気装置により確実に排出すると共に、ガス濃度測定を励行する。
(5) 作業箇所は、照明付標識、作業燈等により明示するほか、車両には誘導者を配置する。


10.土石流等による労働災害の防止

(1) 降雨、融雪または地震に伴い、土石流が発生するおそれのある河川において工事を行う場合には、あらかじめ、作業場所から上流の河川の形状、その周辺における崩壊地の状況等の地形等の調査及び過去の土石流の発生状況の調査を実施する。
(2) 上記(1)の結果を踏まえ、次に掲げる事項を含む土石流による労働災害の防止に関する規程を作成する。
① 降雨量の把握の方法
② 降雨または融雪があった場合及び地震が発生した場合に講ずる措置
③ 土石流の発生の前兆となる現象を把握した場合に講ずる措置
④ 土石流が発生した場合の警報及び避難の方法
⑤ 避難訓練の内容及び時期
(3) 降雨及び積雪のあるときの気温を的確に把握する。
(4) 警戒降雨量基準を設定し、その基準に達した場合は、作業中止及び退避、監視人または土石流検知器による検知の措置を講ずる。
(5) 融雪時及び中震以上の地震を把握したときには適切な措置を講ずる。
(6) 土石流が発生した場合に関係作業者に速やかに知らせるためのサイレン、非常ベル等の警報用の設備を設け、作業者に避難場所を周知する。
(7) 土石流が発生した場合に関係作業者を安全に避難させるための登り桟橋、はしご等の避難用の設備を適切な場所に設け、作業者にその場所を周知する。
(8) 上記⑹の警報用の設備及び上記⑺の避難用の設備の点検を行うと共に、6カ月以内ごとに1回、関係作業者に対し避難訓練を行う。
(9) 土石流の発生を把握する等、労働災害発生の急迫した危険があるときは、直ちに作業を中止し作業者を安全な場所に退避させる。
(10) 異なる元方事業者が近接して作業を行う場合には、すべての元方事業者が参加する労働災害防止のための協議会等を設置して、統一的な安全管理を行う。
(11) 豪雨警戒・退避基準等は必要に応じて見直す。
また、降雨量が警戒降雨量基準に達していなくても、危険が予想される場合には、作業場所から上流の状況を監視する等の措置を講ずる。
(12) 「土石流による労働災害防止のためのガイドライン」(厚生労働省)に基づき、土石流等による労働災害防止対策の徹底に努める。


11.建設業附属寄宿舎の火災の防止

(1) 寄宿舎管理者に寄宿舎を巡視させ、建設業附属寄宿舎規程及び「望ましい建設業附属寄宿舎に関するガイドライン」(厚生労働省)等を遵守し、必要な改善を行う。
(2) 避難階段または避難器具及びこれらに通ずる通路について、避難用である旨及びその方向を表示し、常時容易に避難できるようにする。
(3) 火災そのほか非常の場合に、これを速やかに知らせるため警報設備を設け、その設置場所及び使用方法を周知する。
(4) 消火設備を設け、その設置場所及び使用方法を周知する。
(5) 建設業附属寄宿舎の消火設備、非常口、避難設備等は常に点検、整備をするほか、居住者の把握に努め、責任者を定めて就寝前の火気点検を行わせる。
また、寝タバコを禁止する。
(6) 建設業附属寄宿舎の防火訓練及び避難訓練は、6カ月以内ごとに実施する。


12.不安全行動による災害の防止

(1) 危険軽視の行動を見逃さない職場風土づくりの推進。
(2) 「危険予知活動」、「ヒヤリハット運動」、「ひと声かけあい運動」、「グーパー運動」、「指差呼称運動」等を積極的に実施する。
(3) 「近道・省略行為」禁止の徹底を図る。
(4) 「建設工事に従事する作業者に対する安全衛生教育」、「送り出し教育」、「新規入場者教育」等の安全衛生教育を実施する。
(5) 建設従事者に対する危険体感教育(安全帯ぶら下がり、車両系建設機械等の死角確認等)を実施する。


13.公衆災害の防止

(1) 建設工事を施工するときは、工事関係者以外の第三者の災害を防止するため、「建設工事公衆災害防止対策要綱」(国土交通省)に基づき保安施設等を設置する。
(2) 現場付近は、工事関係者以外の者が安全に通行できるよう誘導者等を配置し、安全ネット、養生シート、仮囲い、柵、防音パネル、ネットフレーム、防護棚(朝顔)等を設けると共に、常に通路面の段差の解消や清掃等を行う。
(3) 工事着工に際しては、地下埋設物の破損や架空線の切断損傷等の事故を防止するため、発注者・企業者・埋設物管理者等との十分な連絡調整を図り、防護対策を実施する。
(4) 著しい騒音、振動、水質汚濁等を発生する有害な作業では、必要な測定を行い、その結果によって使用機械の変更、工法の改善等の措置を講ずる。
(5) 突風や強風による資材等の飛散防止対策を徹底する。
(6) 工事施工敷地内は、工事関係者以外の者の立入禁止の措置を講ずる。
(7) 各種標識を掲示して、公衆の協力を要請する。
(8) 「建築物の解体工事における外壁の崩落等による公衆災害防止対策に関するガイドライン」(国土交通省)に基づき、その防止対策の徹底に努める。


14.積雪・雪崩災害の防止

(1) 積雪・凍結等により、足場や作業床等が滑りやすい場合には、安全帯取付設備を設置し、安全帯を掛けて2人以上で除雪を行い、気象状況により高所作業を禁止する。
(2) 積雪地では、残雪の崩落や雪崩等の危険を防止するため、立入禁止や監視人の配置等の措置を講ずる。
(3) 寄宿舎、作業場等は、調査結果に基づき、雪崩、崩壊等のおそれのない場所を選び、作業現場への往復通路は、谷・急斜面を避け、安全経路を定める。
(4) 寄宿舎、事務所の構造は積雪を考慮するほか、適宜屋根の雪下ろしを実施する。また、屋根の雪下ろしをする場合は、安全帯が使用できる設備の設置及び安全帯を使用する。
(5) 非常時の連絡や避難方法等を定めて全員に周知徹底し、適宜訓練を実施する。


15.自然災害における緊急事態発生時の対応

(1) 地震、津波、集中豪雨等の自然災害に対し、事前に緊急対応計画の策定、避難訓練等の体制の整備に努める。
(2) 自然災害における緊急事態発生時には、緊急対応計画に基づき、すべての関係者が安全に避難する等、安全確保を図る。


16.局地的な大雨による災害の防止

(1) 局地的な大雨に関する気象情報を入手すると共に、現場の気象状況の変化から、急な大雨の予兆を捉える。
(2) 下水道工事等では、計画段階で工事の中止基準・再開基準を設定しておく。
(3) 工事に着手する前に、あらかじめ、安全かつ迅速に退避する方法について具体的に定め、作業関係者全員に周知徹底する。


Ⅳ−3 職業性疾病予防のための具体的対策

1.粉じん障害の防止

(1) 「第9次 粉じん障害防止総合対策」(厚生労働省)に基づく対策の実施。
(2) ずい道等建設工事における粉じん対策を推進するため、「ずい道等建設工事における粉じん対策に関するガイドライン」(厚生労働省)に基づき次の措置を講ずる。
① 事前に粉じん対策に係る計画を策定する。
② 事業者は、ずい道等の掘削等作業主任者を定め、粉じん濃度等の測定方法及びその結果を踏まえた作業方法や換気方法の決定、呼吸用保護具の選定及び使用状況の監視を行う。
③ 掘削作業・ずり積み作業等による粉じん発散を防止するため、湿潤化等の措置を講ずる。
④ 坑内の粉じん濃度を減少させるため、換気装置等による換気を行う。換気装置等に異常が認められたときは、直ちに補修その他の措置を講ずる。
なお、換気装置等は半月以内ごとに1回、定期に点検を行いその記録を3年間保存する。
⑤ 事業者は、坑内作業員に要求防護係数を上回る電動ファン付き呼吸用保護具等を使用させると共に、それら呼吸用保護具の選択、使用及び保守管理の方法等について基準を定め、その使用等や保守管理を徹底する。
⑥ 粉じん作業を行う坑内作業場の切羽に近接する場所において、粉じん濃度等の測定を半月以内ごとに1回、定期に行い、その結果に基づき作業環境改善に必要な措置を講ずる。
また、換気装置を初めて使用する場合や作業方法に大幅な変更を行った場合も同様に測定を実施する。
⑦ 空気中の粉じん濃度等の測定等を行った記録は、常時各作業所の見やすい場所に掲示等を行い周知する。
また、その記録は7年保存する。
⑧ 坑内作業員に対して労働衛生教育を実施し、受講者の記録は3年間保存する。
⑨ 坑内作業員が休憩の際に容易に坑外に出ることが困難な場合は、清浄な空気が室内に送気され、粉じんから隔離されており、作業衣等に付着した粉じんを除去することのできる用具を備えた休憩室を設置する。
(3) ずい道等建設工事を施工する事業場においては、ずい道等建設工事に従事する労働者の健康確保対策の充実を図るため、協会が構築した「ずい道等建設労働者健康情報管理システム」に、ずい道等建設工事に従事する労働者の同意の下で健康管理情報や粉じん作業等の従事歴を確実に登録し、一元管理の推進を図る。
(4) 粉じん作業場ごとに「たい積粉じん清掃責任者」を選任し、その者の指揮のもとで、毎日の清掃及び1カ月に1回以上のたい積粉じん除去の清掃の定着化を図る。
(5) 屋内・屋外にかかわらずアーク溶接作業、岩石の裁断作業、岩石・鉱物の研磨・ばりとり作業等に係わる粉じんの有害性の認識の徹底、粉じん作業等の明示及び呼吸用保護具の適切な使用を徹底する。
(6) アーク溶接等作業は特定化学物質作業主任者の指揮の下で行い、従事する労働者には6月以内ごとに1回、特殊健康診断を実施する。
(7) ビル建築工事等におけるコンクリート研磨作業では、粉じんの発散程度に応じて、グラインダにHEPAフィルタ付真空掃除機を装着する等の粉じん発散低減対策を施し、呼吸用保護具の適切な使用等を徹底する。
(8) じん肺法に定めるところにより、じん肺健康診断を行う。
(9) 上記(8)により実施したじん肺健康診断により、じん肺の所見があると診断された作業者について、当該作業者のじん肺管理区分を決定するため、じん肺法の定めるところにより、エックス線写真等を都道府県労働局長に提出する。
(10) じん肺有所見者に対する健康管理教育を実施する。
(11) 常時粉じん作業に従事する作業者に対する特別教育を実施する。
(12) 明かり掘削作業、屋内または坑内で動力工具によるコンクリート等のはつり作業等粉じんの発散を伴う作業には、「保護具着用管理責任者」を選任し、作業者に有効な呼吸用保護具の使用及び保守管理を徹底する。
(13) 雇入れ時の一般健康診断及びじん肺健康診断を実施し、異常所見がある者の早期発見に努め、適正な健康管理を行う。
(14) じん肺健康管理実施状況の監督署への提出を行う。


2.石綿障害の予防

(1) 事前調査
① 発注者からの石綿などの使用状況の通知
事前調査(建築図面調査及び現地調査等)にあたり、発注者からの設計図書、過去の調査記録など石綿の使用状況等の情報を入手する。
② 建築図面調査及び現地調査
解体・改修工事における石綿含有建材の有無のための事前調査は、石綿の特性等について一定の知見を持ち、的確に判断できる建築物石綿含有建材調査者等の資格を有する者が行う。
③ 分析による調査
石綿含有が明らかではない場合に行う分析調査において、分析を行う者は充分な知識と技能を持ち、的確に判断できる厚生労働大臣の定める分析調査講習を受講し、修了考査に合格した者等が行う。
④ 事前調査結果の記録、記録の写しの現場への備え付け及びその概要の掲示
調査結果は、写真や図面を添付し、調査した個所が明らかになるように記録する。
【調査結果の記録項目】
事業場の名称発注者からの通知の有無
建築物等の種別調査方法及び調査場所
調査・分析結果 調査者氏名及び所属
調査終了の年月日その他必要な項目
上記の下線の項目を記載したものを作業場に掲示する。
掲示場所は、作業に従事する労働者及び周辺住民に見やすい場所とする。
石綿が使用されていない場合でも、記録・掲示すること。
調査結果の記録(石綿則第3条第5項)は3年間保存すること。(発注者や建築物所有者も同様な保存が望ましい)
(2) 建築物等の解体等の作業に伴う石綿除去作業、または改修工事等における封じ込めまたは囲い込みの作業を行う場合には、次の事項が示された作業計画を定め、この計画により作業を行う。
① 作業の方法及び順序。
② 石綿等の粉じんの発散を防止し、または抑制する方法。
③ 作業者への石綿等の粉じんのばく露を防止する方法。
(3) 上記⑵の作業計画を、関係作業者に周知する。
(4) 次に掲げる作業については、それ以外の作業を行う作業場所から隔離等の措置を講ずる。
ただし、当該措置と同等以上の効果を有するグローブバック工法等の措置を講じたときはこの限りではない。
① 壁、柱、天井等に石綿等が吹付けられた建築物、工作物等の解体等の作業における当該石綿等の除去作業
② 壁、柱、天井等に石綿等が使用されている保温材、耐火被覆材等が張り付けられた建築物、工作物等の解体等作業における当該保温材、耐火被覆材等の除去作業(切断、穿孔、研磨等の作業に限る)
③ 石綿等の封じ込めまたは囲い込みの作業(囲い込みの作業にあっては、切断、穿孔、研磨等を伴う作業に限る)
(5) 上記(4)の隔離等の措置は、次の各号に掲げるところによる。
① 隔離は出入口及び集じん・排気装置の排気口を除き、作業場所をプラスチックシートにより密閉し、石綿等粉じんが外部へ漏えいするのを防止する。
② 隔離空間は、内部を負圧に保つため、作業に支障がない範囲内において、できる限り小さく設定する。
③ 隔離空間には、集じん・排気装置を設置し、内部の負圧化を行う。
なお、集じん・排気装置の点検は次により実施する。
ア 作業開始直後、速やかに集じん・排気装置の排気口から石綿等粉じんが漏えいしていないことを点検する。
イ 集じん・排気装置に変更を加えた場合や設置位置を変更した場合は、当該装置が正常に稼働し、排気口から石綿等の粉じんが漏えいしていないか点検する。
ウ 集じん・排気装置の排気口から石綿等粉じんが漏えいしていないことの確認は、デジタル粉じん計、リアルタイムモニター等を使用して行う。
④ 隔離空間への出入口には、前室、洗身室及び更衣室(セキュリティーゾーン)を設け、出入口に覆いをつける。
これらの室の設置に当たっては、石綿等の除去等を行う作業場所から作業者が退出するときに、前室、洗身室及び更衣室の順に通過するように互いに連接させる。なお、前室での措置は次により実施する。
ア 前室は負圧に保ち、その日の作業を開始する前及び作業を中断した際には、負圧に保たれていることの点検を行う。
イ 前室が負圧に保たれていることの確認は、スモークテスターまたは微差圧計(いわゆるマイクロメーターをいう)を使用して行う。
ウ 隔離空間から退出する際に充分な洗浄がなされず持ち出す可能性もあることから、作業計画において洗身時間の確保を規定し、充分な洗身を徹底する。
⑤ スモークテスター等により石綿粉じんが隔離空間の外部へ漏えいしないよう作業前に確認すると共に作業中も点検・確認を行う。
(6) 石綿等を取扱う作業場には、関係作業者以外の者の立入りを禁止し、かつ、その旨を見やすい箇所に表示する。
(7) 次に掲げる作業に作業者を従事させる場合には、石綿等を湿潤な状態のものとする。
ただし、石綿等を湿潤な状態のものとすることが著しく困難なときは、この限りでない。
① 石綿等の切断、穿孔、研磨等の作業
② 石綿等を塗布、注入、または張り付けたものの解体等の作業
③ 封じ込めまたは囲い込みの作業
④ 発散した石綿等の粉じんの掃除作業
(8) 石綿等の切断等作業を行う場合には、石綿等の切りくず等を入れるための密閉できるふたのある容器、プラスチック袋を備える。
(9) 上記(7)の①~④の作業を行う場合には、作業者に呼吸用保護具(隔離空間の内部に作業者を従事させるときは、電動ファン付き呼吸用保護具:防護率99.9%以上のもの、または同等以上の性能を有する空気呼吸器、酸素呼吸器若しくは送気マスクに限る)及び保護衣(隔離空間の内部に作業者を従事させるときは、フード付き保護衣に限る)または作業衣を使用させる。
(10) 石綿等を取り扱うために使用した器具、工具、足場等について、付着した物を除去した後でなければ作業場外に持ち出してはならない。
ただし、廃棄のため、容器等に梱包したときには、この限りでない。
また、作業場所から作業者が退出するときには、計画書の定めに従い、洗身室にて十分に保護衣に付着した石綿を除去する。
(11) 石綿等を取り扱う作業場には、作業者が喫煙または飲食することを禁止し、かつ、その旨をその作業場の見やすい箇所に表示する。
(12) 隔離等の措置を解除する前に石綿等の取り残しがないか確認すると共に、粉じん濃度の測定により隔離空間内の粉じん処理状況の確認を行う。
(13) 前室の負圧状況、集じん・排気装置の排気口からの漏えい確認等の結果、異常が確認された場合は作業を中断し、速やかに補修等必要な措置を行う。
(14) 石綿等を取り扱う業務または周辺業務に常時従事する作業者に対し、雇入れまたは当該業務への配置換えの際に、常時従事させたことがある及び周辺業務に従事していたことがある作業者で、現に使用している者に対し、6カ月以内ごとに1回、それぞれ定期に石綿に関する特殊健康診断を行う。
また、この健康診断を受けた作業者に対し、遅滞なく、当該健康診断の結果を通知する。
(15) 上記⒁により実施した健康診断の結果については、当該作業に従事しないこととなった日から、その記録を40年間保存する。
(16) 石綿等を取り扱う場所において常時作業に従事する作業者については、1カ月を超えない期間ごとに次の事項を記録し、これを当該作業者が当該事業場において常時当該作業に従事しないこととなった日から40年間保存する。
① 作業者の氏名
② 石綿等の取扱いに従事した作業者は、従事した作業の概要及び当該作業に従事した期間
③ 石綿等の取扱いに伴い石綿粉じんを飛散する場所における作業(周辺作業)に従事した作業者は、石綿等の取扱い作業の概要及び周辺作業に従事した期間
④ 石綿等の粉じんにより著しく汚染される事態が生じたときの概要、及び事業者が講じた応急措置の概要
(17) 石綿等を取り扱う作業については、石綿作業主任者を選任し、作業を直接指揮させる。
(18) 建築物等の解体等の作業に伴う石綿除去作業及び改修工事等における封じ込めまたは囲い込みの作業については、作業者に対し特別教育を行う。
(詳しくは、「(厚生労働省公示「新石綿技術指針」対応版)石綿粉じんへのばく露防止マニュアル」または「石綿飛散漏洩防止対策徹底マニュアル【2.20版】」を参照してください)


3. ガラス繊維及びロックウールによる粉じん障害の防止

(1) ロックウールを建築物の柱等に使用されている鉄骨等へ吹付ける場所における作業においては、次の措置を行う。
① ロックウールのばく露による健康障害を防止するため、作業方法、換気方法、異常時の措置、保護具の使用についての作業手順を定め、これに従って作業を行わせる。
② 作業者に対し、粉じん発散防止及び換気の方法、保護具の使用方法、ロックウールの有害性について、特別教育に準じた教育を実施する。
③ ロックウールを取り扱う作業に従事する作業者について、氏名、作業の概要及び従事期間・喫煙歴及び保護具の使用状況について、1年を越えない期間ごとに記録し、これを保存する。
④ 密閉型保護眼鏡または全面型マスク及び有効な呼吸用保護具を使用させる。
⑤ 皮膚障害防止のため専用の作業衣を使用させる。
また、保護手袋及び保護長靴の併用が効果的なので、必要に応じ使用させる。
⑥ 洗眼、洗身またはうがいの設備、更衣設備、洗濯設備を設けるよう努める。
⑦ 作業場内では、喫煙、飲食を禁止し、その旨周知する。
⑧ 関係者以外の立入りを禁止し、その旨周知する。
⑨ プラスチックシート等により当該作業場所を囲む等粉じんの飛散防止の措置を行う。
⑩ 一般健康診断及びじん肺健康診断を実施する等の適切な健康管理を行う。
(2) ガラス繊維、ロックウール、セラミック製品等を塗布、注入、または張り付けた物の除去、破砕、解体等を行う場所にて作業を行うときは、必要に応じて当該箇所及びその周囲の湿潤化のために充分な散水ができるように、必要な水圧の水源及び適切なノズルを備えた散水設備を設け、適切に散水を行う。


4.ダイオキシン類のばく露防止

「廃棄物焼却施設関連作業におけるダイオキシン類ばく露防止対策要綱」に基づき、廃棄物焼却施設の解体作 業(移動解体を含む)においては、次の措置を講ずる。

(共通事項)
(1) 作業者に特別教育を行う。
(2) 作業指揮者を選任し、作業を指揮させると共に、保護具の着用状況を監視させる。
(3) コンクリート造の工作物の解体作業等においては、あわせてコンクリート造の工作物の解体等作業主任者を選任する。
(4) ダイオキシン類を含むものの発散源を湿潤な状態にする。
(5) 作業者に対し、一般健康診断を実施すると共に適切な管理を行う。
(6) 女性作業者については、母性保護の観点から就業上の配慮を行う。
(7) 濃度等の測定結果に応じて保護具を選定して、作業者に使用させる。
(8) 作業者の使用する保護具の適切な管理を行う。
(9) 作業衣等に付着した焼却灰等により、休憩室が汚染されない措置を講ずる。
(10) 作業が行われる作業場では、作業者の喫煙及び飲食を禁止する。


(解体作業)
(1) 解体作業を行う事業者は、空気中のダイオキシン類濃度の測定及び解体の対象となる工作物及び設備機器等の汚染物等のサンプリング調査を行う。
(2) 一定の規模以上の廃棄物焼却炉、集じん機等の解体等の作業を行う事業者は、所定の書類を添付して所轄労働基準監督署長に対し、計画の届出を行う。
(3) 解体作業を行う事業者は、作業前に測定した空気中のダイオキシン類濃度測定結果等を用いて解体方法選択のための「解体作業管理区域」及び保護具選定のための「保護区選定に係わる管理区域」の決定を行う。
(4) 事業者は、解体作業実施前に工作物及び設備機器等の内部に付着したダイオキシン類を含むものの除去を実施する。
(5) 事業者は、ダイオキシン類による汚染の拡散を防止するため、管理区域ごとに作業場所の分離・養生を行う。
(6) 事業者は、解体作業によって生ずる排気、排水及び解体廃棄物による周辺環境への影響を防止するため、必要な措置を講ずる。


(運搬作業)
(1) 他の事業者に運搬を請け負わせる場合、対象設備について適切に情報提供を行う。
(2) 荷の積込み及び積下ろし時には、発散抑制及びばく露防止のため、対象設備を密閉する等必要な措置を講ずる。
(3) 運搬は、廃棄物の処理及び清掃に関する法律に基づき廃棄物の種類に応じた許可を得た者により、設備等が変形し、または破損することがなく、汚染物が漏えいすることもないような方法で行う。


5.振動障害の予防

さく岩機、コンクリートバイブレーター、コンクリートブレーカー等による振動障害を予防するため、次の措置を講ずる。
(1) 事業場ごとに、振動工具管理責任者を選任し、その者に振動工具各部の破損、異常音または異常振動の有無、給油状態の良否等定期的に点検させる。
また振動工具類は、業務に適合した振動負荷の少ないものを選び、点検整備要領の作成、点検整備体制の確立によって点検整備を図る。
(2) 作業方法の改善、作業手順の作成及び関連した作業を組み込ませる等、振動へのばく露ができるだけ少なくなるようにする。
(3) 振動業務とこれ以外の業務を組み合わせて、振動業務に従事しない日を設けるよう努める。
(4) 日振動ばく露量A⑻〔1日8時間あたりの振動ばく露量〕が日振動ばく露限界値(5.0m/S2)を超えることがないよう、振動ばく露時間の抑制、低振動の振動工具の選定を行う。
なお、日振動ばく露限界値(5.0m/S2)を超えない場合であっても、日振動ばく露対策値(2.5m/S2)を超える場合は対策を講ずる。当面、1日の振動ばく露時間は、2時間以下とする。
(5) 上記(4)のほか、「チェーンソー以外の振動工具の取扱い業務に係る振動障害予防対策指針」(厚生労働省)及び「チェーンソー取扱い作業指針」(厚生労働省)に基づき、作業の管理を行う。
(6) ピストンによる打撃機構を有する工具を取り扱う業務として、金属または岩石のはつり、かしめ、切断、鋲打ち及び削孔の業務については、一連続の振動ばく露時間の最大は、おおむね10分以内とし、それ以外の振動工具については一連続の振動ばく露時間の最大はおおむね30分以内とし、一連続作業時間の後5分間以上の休止時間を設定して守らせる。
(7) 振動工具取り扱い作業者には、防振手袋を、騒音が90dB以上の場合には、耳栓及び耳覆い等の適正な安全衛生保護具を支給し、使用させる。
(8) 振動工具取扱い作業者には、振動が人体に与える影響、日振動ばく露量A(8)に基づく振動ばく露限界時間等による工具の適切な取扱い、管理方法について特別教育に準じた教育を行う。
(9) 振動障害特殊健康診断を実施し、異常所見のある者の早期発見に努め、適切な健康管理を行う。
(「チェーンソー以外の振動工具の取扱い業務に係る振動障害予防対策指針」の「12 健康診断の実施及びその結果に基づく措置」を参照)


6.化学物質のリスクアセスメント

化学物質の危険有害性による作業者の健康障害等を防止するため、「化学物質等による危険性または有害性等の調査等に関する指針」等に基づき、次の措置を講ずる。
(1) リスクアセスメントを実施する際には、技術的事項を実施する化学物質管理者を指名して行う。
(2) 化学物質の管理に資するため、危険有害性の表示と化学物質等安全データシート(SDS)を確認し、その危険有害性を作業者に周知する。
(3) 化学物質のリスクアセスメントとその結果を踏まえた措置は次の実施手順で行う。
① 化学物質等による危険性または有害性の特定
② ①により特定された危険性または有害性と作業方法、設備等により、作業者に危険を及ぼし、健康障害を生ずるおそれの程度(リスク)の見積り
③ ②の見積りに基づくリスク低減措置の内容の検討
④ ③のリスク低減措置の実施
⑤ リスクアセスメント結果の作業者への周知
(上記の実施については、厚生労働省「職場のあんぜんサイト」にある「化学物質のリスクアセスメント実施支援」ツール等を参考にする)
(4) リスクアセスメントの結果に基づき安全衛生管理計画を策定する。
(5) 定期的にパトロール等を実施し、安全衛生管理計画の実施状況等を確認し、実施結果等の必要事項を記録し保管する。
(6) 作業者に対して、化学物質の危険有害性等について労働衛生教育を実施する。
(7) 化学物質に関する特殊健康診断等を実施する。また、この健康診断を受けた作業者に対し、遅滞なく、当該健康診断の結果を通知する。


7.有機溶剤中毒の予防

(1) 有機溶剤作業主任者等を選任し、作業手順書に基づく作業者への指揮、作業中の保護具の使用状況の監視、換気設備、警報装置等の使用状況を確認する。
(2) 化学物質等安全データシート(SDS)等により、作業場所で使用する有機溶剤の危険有害性等の確認と事故発生時の措置について周知を徹底する。
(3) 有機溶剤等の容器及び空容器の管理を適切に行うと共に、より有害性の少ない有機溶剤の使用に努める。
(4) 元方事業者による労働衛生指導を行う。
(5) 適切な呼吸用保護具、保護手袋等を使用すると共に、保護具の日常の保守管理を行う。
(6) 作業に応じた換気設備(防爆構造を有するもの)により適切な換気を行う。
(7) 有機溶剤等を使用する作業場所(特に浴室、タンク内等狭い場所)においては防爆性能を有する警報装置を使用する。
(8) 有機溶剤及び剥離剤を使用した塗膜の除去等の作業における作業者のばく露防止対策を徹底する。
(9) 有機溶剤健康診断を実施し、健康管理を行う。


8.酸素欠乏症等の防止

暗きょ、マンホール、地下室、貯槽タンクの内部等の酸素欠乏等の危険箇所における作業は、次により酸素欠乏症等の防止を図る。
(1) 第1種酸素欠乏危険作業には、酸素欠乏危険作業主任者技能講習修了者または酸素欠乏・硫化水素危険作業主任者技能講習修了者を、第2種酸素欠乏危険作業には、酸素欠乏・硫化水素危険作業主任者技能講習修了者を選任し、その者の直接指揮のもとで行う。
(2) 酸素欠乏症または硫化水素中毒になるおそれのある作業場所がある場合には、作業者に酸素欠乏症、硫化水素中毒の有害性等に対する特別教育を行い、その有害性を認識させる。
(3) 酸素欠乏危険場所、酸素欠乏空気の発生メカニズム等について、酸素欠乏危険作業に直接従事する者だけでなく、間接的に関わる者も含め、充分な安全衛生教育を実施する。
(4) 第2種酸素欠乏危険作業場所には、酸素濃度及び硫化水素測定器を備え、法定の作業主任者にその日の作業開始前に測定させると共に、測定器は常時有効に使用できるよう保守点検を行う。
(5) 第1種酸素欠乏危険作業場所では、上記に準じて酸素濃度を測定し、測定器の保守点検を行う。
(6) 第1種酸素欠乏危険作業では、酸素濃度を18%以上、第2種酸素欠乏危険作業では、酸素濃度が18%以上、かつ、硫化水素濃度が10ppm以下になるように換気を行う。
(7) 酸素欠乏症または硫化水素中毒になるおそれのある作業場所の入場及び退場の際、人員点呼の励行をすると共に、関係者以外の立入禁止の旨を見やすい箇所に表示する。
(8) 緊急時の救急用具、給気式呼吸用保護具の整備を図ると共に、救助に入る者についても給気式呼吸用保護具及び安全帯を使用する。
また、作業中に酸素濃度または硫化水素濃度の急激な変化が予想される場合には、リアルタイム酸素計(リアルタイム酸素・硫化水素計)の携行を検討する。
(9) 圧気工事を施工する事業場は、地質の調査結果及び施工状況に基づいて、圧気工事の影響を受けるおそれがある周辺の住民及び関係ある事業場に必要事項を連絡するなど危険予防の措置を行う。
(10) 近接した場所で圧気工法による工事が行われる場合には、周辺の土質を調査し、当該現場と連携して危険防止の対策を講ずる。


9.腰痛の予防

「職場における腰痛予防対策指針」(厚生労働省)に基づく作業管理、作業環境管理及び健康管理を適切に進め、次により腰痛の予防を図る。
(1) 自動化、省力化に努める。
(2) 腰部に負担がかかる不自然な作業姿勢をできるだけ取らないようにする。
(3) 作業時間、作業量等が適切か検討する。
(4) 作業動作、作業姿勢、作業時間等について作業標準の策定を図る。
(5) 休憩設備等を設ける。
(6) 作業に応じた適切な温度、照明を保つように努める。
(7) 作業姿勢等を考慮した設備の配置等に努める。
(8) 配置前及び定期に腰痛の健康診断を実施し、それに基づく適正な事後措置を講ずる。
(9) 腰痛予防体操の実施を図る。
(10) 腰痛の予防等に関する労働衛生教育の実施を図る。


10.熱中症の予防

夏期を中心に建設工事現場において熱中症が多発しており、これを予防するため、以下の対策を講ずる。
また、厚生労働省の「職場における熱中症の予防について」のリーフレットも参考とする。
(1) JIS規格に適合したWBGT測定器を設置するなど、WBGT値を測定し、暑熱環境の評価を行う。
(2) スポットクーラー、扇風機等を使用する。
(3) 夏季期間の炎天下等でWBGT値が基準値を大幅に超えるときは、原則として作業を行わないことも含めて作業時間の見直しを図る。
(4) 服装は、透湿性、通気性の良いものにし、空調服等の採用に努める。
また、通気性の良い保護帽や後部に日よけのたれ布を取り付ける。
(5) 作業場所に冷却水、氷水またはスポーツドリンクを置く等、充分な水分、塩分の補給が適宜行えるようにし摂取状況を確認する。
(6) 適切な休憩時間や作業休止時間を設け、作業者の疲労の回復を図る。
掘削作業等エネルギー消費量の多い作業や連続作業はできるだけ少なくする。
(7) 作業者にとって涼しく、臥床することのできる休憩場所を確保する。
(8) 直近の健康診断の結果から作業者の日常の健康状態を把握すると共に、作業開始前に前日の睡眠等の生活の状態、体調を確認し、これに応じて適正な配置を行う。
(9) 作業中は、作業者の健康状態に異常がないかどうかを確認するため、頻繁に巡視を行うほか、複数の作業者がいる場合には、作業者同士で声を掛け合う等、相互の健康状態に留意させる。
(10) 高温多湿作業場所で、作業する作業者については、徐々に熱に慣れさせる期間(順化期間)を設ける等配慮する。
(11) 適切な作業管理及び作業者自身による健康管理等が重要であることから、作業を管理する者及び作業者に対して、熱中症の症状、熱中症の予防方法、緊急時の救急措置、熱中症の事例等について労働衛生教育を行う。


11.そのほかの障害防止

1)高気圧障害の防止
(1) 作業計画を作成し、関係作業者に周知して、この計画により作業を行う。
(2) 高圧室内業務を行うときは、高圧室内作業主任者を選任すると共に、気こう室付近に高圧室内作業者及び空気圧縮機運転者との連絡員を配置する。
また、潜水業務(潜水作業者が携行したボンベから給気を受けて行う業務は除く)を行うときは、潜水作業者との連絡員を配置する。
(3) 空気圧縮機の運転、作業室及び気こう室への送排気調節、潜水作業者への送気調節、再圧室操作及び高圧室内業務に従事する作業者に特別教育を実施する。
(4) 潜水業務には、潜水士免許を所持していない者を就かせない。
(5) 定められた労働時間、加圧、減圧の時間及び速度を確実に守らせる。
なお、加圧時、減圧時や作業時の状況を記録した書類を作成し、これを5年間保存する。
(6) 再圧室そのほかの付属設備(自動警報装置、外部との連絡設備を含む)の保守点検を励行する。
(7) 高圧室内業務を行うときは、火災防止の措置を講じると共に、火気、マッチ、たばこ等の持込みを禁止し、緊急時の救急用具、給気式呼吸用保護具の整備を図る。
(8) 高気圧業務健康診断を実施し、異常所見のある者の早期発見に努め、適切な健康管理を行う。
また、この健康診断を受けた作業者に対し、遅滞なく、当該健康診断の結果を通知する。


2)騒音障害の防止
「騒音障害防止のためのガイドライン」(厚生労働省)を遵守し、車両系建設機械による掘削、積込みを行う坑内の作業場、圧縮空気により駆動される手持動力工具を取り扱う業務、岩石等を動力により破砕・粉砕する業務、コンクリートカッターによる道路舗装のアスファルト等の切断業務、チェーンソーによる立木の伐採作業等による騒音障害を防止するため、次の措置を講ずる。
(1) 音源に近接する場所において、作業が行われている時間のうち、騒音レベルが最も大きくなると思われる時間に、当該作業が行われる位置において等価騒音レベルの測定を行う。
(2) 測定の結果85dB(A)以上90dB(A)未満の場合は、必要に応じ作業者に防音保護具を使用させる。
90dB(A)以上の場合は、作業者に必ず防音保護具を使用させると共に、保護具使用を標識により掲示する。
(3) 騒音の少ない施工方法を採用し、また、騒音の少ない建設機械を使用する。
(4) 騒音発生場所を遮音材で覆う等、遮音設備を設ける。
(5) 作業者に騒音健康診断を実施し、異常所見のある者の早期発見に努め、適切な健康管理を行う。
(6) 作業者に騒音障害防止のための労働衛生教育を行う。


3)一酸化炭素中毒の防止
(1) 自然換気が不充分で換気設備がない場所では、一酸化炭素発生のおそれのある内燃機関を有する機械を使用しない。
(2) コンクリート養生作業において煉炭コンロ等を用いるときは、一酸化炭素が発生しているため、養生場所には充分な換気を行った後でなければ立入らせない。
(3) 密閉された場所で採暖する場合は、常に換気を行う。

(4) 換気が充分に行われていない場合は、有効な給気式呼吸用保護具を適切に使用する。
(5) 一酸化炭素中毒予防に関する知識を有する者の中から、作業責任者を選任し、作業手順に基づき、業務に従事する作業者の指揮、呼吸用保護具の使用状況の確認を行う。
(6) 作業者に一酸化炭素中毒防止のための労働衛生教育を行う。
(7) 「建設業における一酸化炭素中毒予防のためのガイドライン」(厚生労働省)に基づき、一酸化炭素中毒予防対策の徹底に努める。


Ⅳ−4 心身の健康確保のための具体的対策

1.健康の保持増進等の推進

1)健康診断等
(1) 法令で定めるところにより、常時使用する作業者に対し、雇入れ時及び定期の健康診断を行う。
また、健康診断を受けた作業者に対し、遅滞なく、当該健康診断の結果を通知する。
(2) 健康診断の結果、異常所見があると判定された者に対し、医師の所見に基づき、その程度に応じて、次の事項を実施する。
① 就業場所の変更
② 作業の転換
③ 労働時間の短縮
④ 深夜業務の低減
⑤ 昼間業務への変更
⑥ 作業方法、設備の改善
⑦ その他の適切な措置


2)作業者の健康の保持増進
(1) 健康保持増進措置を継続的かつ計画的に推進するための体制を確立し、健康保持増進計画を策定する。
(2) 作業者の健康状態の把握に努め、心身両面にわたる健康づくり及び健康に関する教育を行う。
(3) 「事業場における労働者の健康保持増進のための指針」(厚生労働省)に基づき、職場における健康の保持増進について作業者自らがその必要性を認識し、進んでこれに取り組むよう指導する。
(4) 健康保持増進対策の実施結果を評価し、新たな計画に反映する。


3) 高年齢作業者が安心して働ける職場環境づくり等の充実
高年齢者の労働災害は、若年者に比べて発生率も高く休業日数も長期化する傾向にあるため、次の対策を実施する。
(1) 「高年齢労働者の安全と健康確保のためのガイドライン(エイジフレンドリーガイドライン)」(厚生労働省)に基づく加齢による身体機能の低下によるリスク等を考慮した措置の推進。
(2) 作業者の体力、技能等に応じた業務の種類、場所、配置等について考慮する。特に高・低血圧症、心臓慢性疾患等のある者については、高所作業から外す等適正な配置を行う。
(3) 高年齢者の足腰の敏しょう性、視力の低下等を考慮した作業手順の作成に努め、段差の解消や照度の確保等の職場環境の改善を行う。
(4) 重量物の人力運搬を減少させると共に、作業床、通路等を滑ったり、つまずいたりしないよう整備する。


4) 地域産業保健事業、都道府県産業保健支援センター事業、メンタルヘルス対策支援事業の活用
(1) 地域産業保健センターが行う小規模事業場の事業者・労働者を対象とした「健康相談」、「長時間労働者への面接指導」等の利用を図る。
(2) 産業保健総合支援センター事業で行われている産業保健に関する専門的相談の利用、専門的研修の受講、産業保健情報の利用を図る。
(3) 事業者向けの建災防メンタルヘルス対策相談窓口の利用を図る。


→上記の建設現場における主要災害防止の具体的対策はこちらからPDFでご覧いただけます。






移動式クレーンの知識・玉掛け













→上記の移動式クレーンの知識・玉掛けはこちらからPDFでご覧いただけます。






建設工事で発生した事故事例


→上記の建設工事で発生した事故事例はこちらからPDFでご覧いただけます。






最近発生した事故事例を踏まえた工事事故防止対策の推進


→上記の最近発生した事故事例を踏まえた工事事故防止対策の推進はこちらからPDFでご覧いただけます。






暑さから身を守ろう





→上記の暑さから身を守ろうはこちらからPDFでご覧いただけます。






熱中症対策について





→上記の熱中症対策についてはこちらからPDFでご覧いただけます。




2025年6月度 安全教育

具体的労働災害防止対策

1.ヒューマンエラーに起因する労働災害の防止

〈作業所及び協力会社実施項目〉
1.労働災害防止の三大活動の確実な実施
2.RKY活動に基づく作業箇所の安全確認と即時是正
3.リスクアセスメントを活用した作業方法、作業設備、使用機械等での改善・改良
4.「送り出し教育」の定着化と「新規入場者教育」の有効な活用
5.作業所長、職長・安全衛生責任者による現場巡視の徹底
6.機能低下などを考慮した中高齢者の適正配置の実施
7.若年齢作業員及び未熟練作業員に対する教育と適正配置の実施
8.危険な状態或いは、問題のある状態の" 視える化" 促進


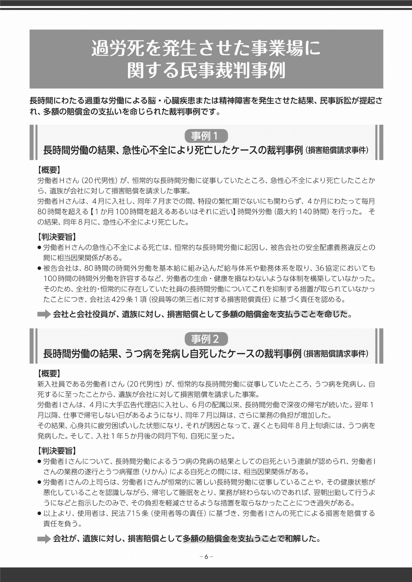
● ヒューマンエラーと労働災害発生割合

日建連:
1.建設業に於けるヒューマンエラーの原因分類
2.報告された150 件の災害をヒューマンエラー原因別に分類
(平成24 年10 月調査報告による)


2.墜落・転落による労働災害の防止

〈作業所実施項目:管理面〉
1.墜落・転落災害防止に関するガイドラインに基づく作業計画の作成
2.施工計画検討会で抽出された問題事項に対する改善策を、作業所で作成する作業計画及び変更時計画書に反映
3.作業計画作成の際、「足場」は高さに関わらず組立図を作成するよう指導する。
4.協力会社が作成した作業手順書による作業方法に墜落・転落災害発生の可能性の充分な検討及び改善・指導の実施
5.足場組立等の作業開始前、組立・変更後、悪天候後の点検及び記録の保存
6.新規入場者教育での現場状況・特性・現場特有のルール等の周知
7.安全教育の計画・実施及び協力会社が実施する安全教育に対する指導及び支援


〈作業所実施項目:不安全状態の排除〉
1.足場、開口部等からの墜落防止設備の設置
(作業床・手すり・幅木・安全ネット・親綱・誘導標識等)
2.安全な作業通路の確保及び昇降設備の設置
3.脚立・移動足場・可搬式作業台の適正使用の指示及び確認
4.各作業エリア及び作業が輻輳する箇所での具体的な整理整頓指示と確認
5.点検及び巡視による墜落危険箇所の即時是正
6.墜落時保護用保護帽着用の指導
7.鉄骨組立て作業において親綱の使用が必要とされる作業の際、二丁掛け安全帯の使用徹底指示と確認
(ハーネス型安全帯の使用促進の指導)


〈協力会社実施項目:管理面〉
1.送り出し教育又は新規入場者教育での現場状況・現場特有のルール等の周知
2.墜落・転落災害防止に関するガイドラインに基づく作業の実施
3.作業手順書の作成と危険リスクの評価と対策の実施
4.「足場組立て等作業主任者能力向上教育」受講促進と受講済み者の配置努力
5.「足場組立て等作業従事者特別教育」受講促進と受講済み者の配置努力
6.足場組立等の作業開始前、組立・変更後、悪天候後の点検及び記録の保存


〈協力会社実施項目:不安全状態の排除〉
1.職長・安責者等適任者による安全点検(作業開始前・随時・悪天候後の作業再開時)の実施及び記録及び保存と墜落危険箇所の即時是正
2.職長・安責者による作業方法・手順等の適切な指示及び実施状況の点検、確認の実施
3.足場、型枠、鉄骨等作業主任者の選任と直接の作業指揮
4.手すり、囲い等取り外す場合の許可及び作業終了後の即時復元と報告
5.脚立・移動足場・可搬式作業台の取扱いルールに添った使用の徹底
6.墜落時保護用保護帽の着用(必要に応じ飛来落下物用を着用)
7.3S(整理・整頓・清掃)により、作業区画、作業動線の確保、通路の確保
8.鉄骨組立て作業において親綱の使用が必要とされる作業の際、二丁掛け安全帯の使用徹底指示と確認
(ハーネス型安全帯の使用促進の指導)


3.重機・クレーン・運搬車両による労働災害の防止

〈作業所実施項目:管理面〉
1.重機等安全作業ガイドラインに基づく作業計画の作成
2.施工計画検討会で抽出された問題事項に対する改善策を、作業所で作成する作業計画及び変更時計画書に反映
3.作業計画に基づく、機械の選定・配置、有資格者の配置、作業手順等の確認及び改善の指示
4.混在作業における作業間の連絡調整
5.悪天候時の作業中止基準遵守指導
6.新規入場者教育での現場状況・特性・現場特有のルール等の周知
7.安全教育の計画、実施及び協力会社が実施する安全教育に対する指導及び支援


〈作業所実施項目:不安全状態の排除〉
1.持込機械の承認と使用機械の点検・是正状況の確認
2.作業計画に基づく、機械の選定・配置、有資格者の配置、作業手順等の確認
3.各作業エリア及び作業輻輳部での具体的な整理整頓指示と確認
4.立入禁止区域の設定と合図の統一


〈協力会社実施項目:管理面〉
1.作業計画に基づいた作業手順書の作成と実施
2.持込み機械の定期(特定)自主点検実施状況の確認と報告
3.重機等作業計画書(運搬車両を含む)の入場前確認
4.作業手順書の作成と送出し教育時での関係者への周知
5.職長・安全衛生責任者による作業に応じた機械の選定・配置、有資格者の配置、作業手順等の適切な指示並びに実施状況の点検、確認及び是正(改善)状況の確認と報告
6.作業開始前の各運転者、玉掛者及び誘導員による合図方法の確認と実行


〈協力会社実施項目:不安全状態の排除〉
1.持込み機械の定期(特定)自主検査実施
2.持込み機械、玉掛用具等の始業前点検の実施と不良品の排除
3.適格な玉掛けワイヤロープ及び吊り具の使用
4.ユニック、トラッククレーン等移動前のブーム及びアウトリガー格納確認
5.運搬車両への鉄板積載・土砂等の過積載禁止
6.整理・整頓・清掃により作業区画、通路の確保
7.重機作業エリア付近での合図・誘導と指差呼称確認の実施


4.交通事故の防止

〈作業所実施項目:管理面〉
1.交通管理体制の確立
2.若年齢層社員及び作業員への交通安全教育の徹底
3.施工計画時に危険マップ等用いた交通保安対策の事前検討実施
4.運搬等工事車両の運行経路の確認と経路環境への対策検討
5.道路使用(占用)許可申請と許可条件の確認と周知
6.工事に伴う交通影響に関する近隣住民等へのPR


〈作業所実施項目:不安全状態の排除〉
1.工事に伴う交通安全管理対策の実施
 ① 保安要員、交通誘導員の配置による安全の確保
 ② 警察、道路管理者との事前協議
 ③ 道路使用(占用)許可申請条件の遵守
 ④ 歩行者への安全通路の確保
 ⑤ 車両運行ルートの実態把握による安全運行の確保
 ⑥ 傾斜面駐車時の車止め使用に対する指導と確認
 ⑦ 工事関係標識、保安施設、広報板の整備
 ⑧ 荷の適正な積載状況の確認
2.日常・新規入場時における交通安全指導の実施


〈協力会社及び当社従業員の実施項目:不安全状態の排除〉
1.安全速度の遵守
 ① 道路状況に応じた安全速度での運転の実施
 ② 時間にゆとりを持った運転の実施
2.一時停止・安全確認の徹底
 ① 「しっかり止まって、はっきり確認」の徹底
 ② 「かもしれない」の危険予測運転の徹底
 ③ 歩行者、自転車の保護
3.全座席シ-トベルトの着用徹底
4.走行中の携帯電話の使用禁止
5.傾斜面駐車時の車止め使用の徹底
6.定期点検、運行前点検の確実な実施
7.消耗部品の適時交換・修理の実施
8.荷の適正な積載の徹底
9.車両3S(整理・整頓・清掃)の徹底


5.熱中症による労働災害防止

〈作業所実施項目:作業環境の改善等〉
1.作業場所への適度な日除け・通風設備の確保
2.休憩所等への冷房等適切な設備の設置


〈作業所実施項目:管理面〉
1.夏期災害防止強調期間での熱中症防止キャンペーンの展開
2.新規入場時における熱中症予防対策に関する教育の実施
3.朝礼等作業開始前における、熱中症対策の確認及び塩分・水分の補給、休憩など必要事項の指導
4.作業中の巡視による作業員の健康状態把握
5.気象情報等による気温・湿度の早期把握と適切な対応


〈作業所実施項目:応急処置対応〉
1.緊急連絡体制及び救護対応の明確化と関係者への周知
2.体調不良者を搬送する診療機関の事前把握
3.発症時期、容体、気温、湿度、通気性等の確認
4.症状が見られた作業員に対して診療機関受診等適切な処置


〈協力会社実施項目:作業面〉
1.気象条件(気温・湿度・通気性)、作業内容(環境)及び体調を考慮した作業時間の設定と、人員の適正配置及びこまめな休憩の実施
2.職長等による作業員の体調確認
3.塩分・水分の適切な間隔での摂取と確認
4.十分な睡眠・朝食摂取など規則正しい生活の指導と体調の正確な報告


〈協力会社実施項目:応急処置対応〉
1.作業所長等への速やかな報告
2.症状に応じた応急処置の実施
3.症状が見られた作業員の診療機関での速やかな受診
4.発症した作業員の容体確認など経過報告


6.健康に配慮した快適職場創りの推進

(1)職業性疾病の防止
① 建物等の解体・改修作業における石綿障害予防対策の実施
② アーク溶接、鉱物の研磨作業等での防じんマスク着用の徹底
③ 振動・騒音障害の防止対策の実施
④ 酸素欠乏・硫化水素中毒防止対策の実施(防毒マスク等の着用)
⑤ 化学物質等による健康障害防止対策の実施
 ア.防毒マスク・保護メガネ・保護手袋等の着用
 イ.SDSの内容周知とリスクアセスメント(6月から施行)の実施
 ウ.厚労省で示す「化学物質リスクアセスメント」支援システムの活用
⑥ 放射性物質を除染するための業務等に係わる電離放射線障害防止対策の実施
⑦ 作業環境管理の推進


(2)心身健康の保持
① 新規入場時及び日常の健康状態の確認
② 健康診断の実施と2次検診などの事後措置・保健指導の実施
③ 整理整頓と作業環境改善による衛生施設・設備の確保
④ 職場の分煙化の推進による受動喫煙対策の実施
⑤ ストレスチェックの実施(従業員50 人未満の店社・事業者は努力義務)


7.公衆に影響を与える事故・災害の発生防止

(通行車両・通行人に対する対策)
① 施工計画時及び計画変更時における公衆の立場に立った事前調査と保安計画の策定・実施
② 警察、道路管理者との事前協議
③ 作業場所に応じた公衆に対する保護設備の設置(立入禁止・安全通路の確保等・通行人の転倒防止など)及び道路解放時等の通路整備
④ 交通誘導員等との連絡調整、打合せの実施
⑤ 夜間における照明設備等の整備


(施設関係)
① 埋設物調査・架空線事故防止チェックシートによる事前調査と工事施工時防護対策の徹底
② 可燃性ガス等の容器・埋設物付近での火気を伴う機械器具の使用禁止
③ 火気使用場所における可燃物の除去


8.営業線近接工事など鉄道関連工事の事故防止

① 運転事故及び運転支障事故防止対策の実施
 ア.営業線工事保安関係標準仕様書の遵守
 イ.関係者との十分な事前協議の実施と指示内容の遵守による作業
 ウ.請負工事等触車事故防止マニュアルの遵守
 エ.跡確認マニュアルの遵守
 オ.鉄道工事従事者への安全教育の実施


9.崩壊・倒壊による労働災害の防止

〈作業所実施項目〉
1.施工計画時及び計画変更時における地山等の事前調査と工法等の事前検討の実施
2.作業手順書による作業方法等の確認及び改善の指示
3.土止め支保工、足場、型枠支保工組立図等の作成と協力会社への指導
4.点検責任者による地山、土止め支保工、足場、型枠支保工等の点検と不良箇所の即時是正
5.小規模掘削工事における土止め先行工法に関するガイドラインの遵守と協力会社への周知
6.「斜面崩壊による労働災害防止対策に関するガイドライン」に基づく作業計画の作成
7.点検を通じた地質の情報の共有(「発注者・調査設計者・施工者」)
8.斜面の点検者に対する教育の実施
9.立入禁止区域の設定と表示
10.気象条件等による作業中止の徹底


〈協力会社実施項目〉
1.作業手順書の作成・周知
2.地山、土止め支保工、足場、型枠支保工等作業主任者の選任と直接の作業指揮
3.職長・安責者による作業方法・手順等の適切な指示及び実施状況の点検、確認の実施
4.小規模掘削工事における土止め先行工法に関するガイドラインの遵守
5.「斜面崩壊による労働災害防止対策に関するガイドライン」の遵守
6.斜面の点検者に対する教育受講の促進
7.職長・安責者等適任者による安全点検(作業開始前・臨時)の実施
8.地山及び仮設設備等の異常発見時の即時報告と是正
9.崩壊・倒壊危険箇所への立入禁止措置の徹底


10.飛来・落下による労働災害の防止

① 施工計画時及び計画変更時における事前調査と工法等事前検討の実施
② 作業手順書の周知と作業方法等の確認
③ 混在作業における作業間の連絡調整
④ 上下同時作業の禁止
⑤ 作業場所外への飛来・落下防止措置の実施と確認
⑥ 立入禁止区域の設定と表示
⑦ 資材の整理整頓及び強風等予想される場合の緊結等指示確認
⑧ 朝顔、メッシュシート、幅木等落下防護設備と物体の投下設備の設置及び監視人の配置
⑨ 重量物取扱い作業時における落下防止対策の実施
⑩ 職長・安責者等適任者による不良箇所の即時是正
⑪ 悪天候などによる作業中止の周知徹底と事後点検の実施


11.機械・工具等による労働災害の防止

① 運転・操作に必要な免許・資格の確認
② 適正な保護具の使用
  (保護メガネ、手袋、防じんマスク、甲プロテクターなど)
③ 安全装置等の作動・有効性など作業開始前点検の実施
④ 作業中の安全装置の有効化
⑤ 用途外使用の禁止
⑥ 必要に応じて安全教育の実施(丸のこ、刈払機の取扱作業)


12.転倒災害の防止

「STOP!転倒災害」の継続
〈作業所実施項目:作業環境の改善〉

1.通路、作業場所の床面の汚れの除去、障害物の撤去など整理整頓に努める
2.すべり難い履物を着用する
3.照明の確保、段差・継ぎ目の解消と視える化の実施
4.冬期間には、通路・作業場所の除雪・融雪を行う


〈作業所実施項目:行動面・管理面〉
1.時間に余裕を持ち行動する
2.すべりやすい場所では小さな歩幅でゆっくり歩く
3.手袋などを着用し、ポケットに手を入れないで歩く
4.点検・巡視を通じ転倒危険個所の解消に努める
5.「転倒災害防止」に関する重点取組期間等を定め展開する
6.転倒災害防止に関する教育資料の提供などを行う


13.高齢者による労働災害の防止

① 適正配置に関する指導・援助の実施(作業環境・作業方法・作業時間等)
② 新規入場時及び日常の健康状態の把握
③ 70 歳以上の労働者の現場就業配慮の指導


14.若年者・未熟練者による労働災害の防止

① 雇い入れ時教育に対する指導・援助(作業手順・作業時間等)
② 適正配置に対する配慮
③ 必要な資格等の確認と取得に際しての配慮
④ 職長・安責者等による作業中の指導・援助


15.悪天候による労働災害の防止

① 気象情報の早期把握と作業中止を含む適切な対応
② 作業再開前の臨時点検の実施
③ 降雪地の雪崩、屋根等高所からの落雪による災害防止対策の実施
④ 暖房機器等による火気災害防止及び酸欠防止対策の実施
⑤ 降雨・降雪・凍結による転倒等労働災害防止対策の実施


<参考>


16.電気事故・感電災害の防止

① 電気火災事故防止対策の実施
 ア.仮設電気設備維持管理体制の確立
 イ.仮設電気設備点検体制の確立
② 感電災害防止対策の実施
 ア.送・配電線の防護
 イ.絶縁用保護具の使用
 ウ.アース線の設置
 エ.発汗による感電事故防止対策の実施


17.海上・河川付近での事故防止

① 救命胴衣の完全着用
② 海象、気象情報の早期把握と早めの退避



→上記の具体的労働災害防止対策はこちらからPDFでご覧いただけます。






事故発生状況















→上記の事故発生状況はこちらからPDFでご覧いただけます。






車輌系建設機械等の災害防止

















→上記の車輌系建設機械等の災害防止はこちらからPDFでご覧いただけます。






第三者災害をなくそう

「第三者災害は絶対に避けるべきことで、その地域社会で仕事をさせていただいているという考え方を持つことが大切」

建設現場で働く作業員が労働災害に遭った時は、労働者災害補償保険(労災保険)が適用されます。
しかし、現場見学者、注文者、設計事務所監理者、警備員、あるいは通行人や近隣住民に被害を及ぼした時は労災は適用されません。
学生の見学等は学校保険が、注文者や設計事務所監理者、警備員等は所属する会社の労災保険が適用されます。
自社役員が現場で被災した場合は、本社または支店の労災保険が適用されます。
通行人や近隣住民など第三者への補償等は、建設工事保険の加入で事故・災害に対応することができます。
厚生労働省の労働災害統計表は「労働者」が対象ですから第三者災害の統計はなく、その実態は不明です。
しかし、第三者災害がニュースで大々的に報道され驚かされることがあります。
第三者災害の発生は社会から建設業と当該企業の信頼を失うことになります。


① 工事中のビル3階から ガス溶断の火花が 通行人に落下

被災状況
市街地のビル工事現場で、外周鉄鋼柱の仮設金物の撤去のためアセチレンガス溶断を行っていたところ、火花が歩道の通行者に降りかかり衣服に焼け跡ができた。

原因と対策
切断箇所は板で火花落下養生をしていたが、アセチレンガス溶断は酸素の勢いが強く、火花は火花は養生板に勢いよく当たり跳ね返って外に落下しました。
火花の落下地点に発泡スチロール等の可燃物があれば火災が発生してました。
溶接溶断の火花による火災発生は多いのです。
対策として、高層ビルは施工計画段階で外周鉄骨等の仮設物はガス溶断、溶接を使わない工法を計画します。
また、外周には手すりが見えず、ここにも現場の安全上の不備があります。
建築工事現場には地盤面から高さ1.8m以上の板塀、またはこれに類する仮囲いを設けなければならない規定があります。
(建築基準法第90条、同施行令136条の2の16)
工事部分が、環境線からの水平距離が5m以内、かつ地盤面からの高さが7m以内で、周辺に危害を生ずる恐れがあるときは、落下物による危害防止のため、鉄網(落下物に対し十分な強度を有すること)で覆うか、同等以上の防護措置を講ずることが必要です。
(ヒューマンエラー、危険軽視・安易・慣れ・省略・能率本能)


② 改修工事の清掃時に 残材が落下し 子供に当たった

被災状況
ホール2階の吹抜け部の手摺取付け工事の後、床養生シートを片付けていたところ、シート上の残材が手摺の間から落下。
下を歩いていた子供に当たり顔に裂傷を負った。

原因と対策
居住者が生活している状態での工事であるため、十分な注意をしていたにもかかわらず、災害が発生しました。
手すりを取り付けていたのですから、作業箇所の下部は当然、立入禁止措置をとるべきでした。
最近は集合住宅の改修工事を多く見受けます。
居住者に子供が多い現場では、子供の行動が容易に把握できないため、居住者と保護者への協力要請をはじめ、警備員の配置の工夫、安全通路の設定、子供あての立入禁止表示や音声での警告装置など、特別の工夫が必要です。
表示やバリケードだけでなく、容易に入れないようなネットで囲むなど物理的に阻止します。
(ヒューマンエラー・教育不足・危険軽視・慣れ・省略本能)


③ 歩道のコンクリート圧送管防護スロープで 自転車が転倒

被災状況
車道に停めたコンクリートポンプ車の配置を歩道に渡す際に、防護用カバー(スロープ)を設置した。
自転車で通行中の女性(30歳)が登り切れず、スロープ途中で止まった拍子にバランスを崩し、支えた左足首を捻挫した。

原因と対策
スロープは高さ30cm、水平距離110cmで、1/3.7の勾配でした。
この斜路の勾配は歩いて通過するにもかなりきつく、女性が自転車に乗ったまま越えるのは難しい勾配です。
勾配を緩くするか、警備員を配置し降車のお願いや手助けが必要でした。
バリアフリー新法(平成18年12月施行)では、斜路の勾配は1/12以下、滑りにくい材質、幅は80cm以上等の規定があります。
市街地での建設工事は、作業の都合で道路占有や道路使用などが避けられませんが、子供や高齢者、障害者の通行に十分配慮した計画が必要です。


④ 歩道に這わせたホースに 自転車が横滑りして 転倒

被災状況
工事現場の出入り口で、作業員がホースで道路を洗浄中、歩道を通行中の自転車がホーースで横滑りし、女性(61歳)が転倒し負傷した。

原因と対策
ハイウォッシャーのホース(太さ22mm)が歩道を斜めに横切っていました。
ハイウォッシャーのホースは高水圧に耐えるため硬く、細い自転車のタイヤで乗り越えるには、ホースと直角方向から加速して乗り越える必要があります。
女性は、散水で濡れた路面に気を取られ、スピードが遅くなりホースを乗り切れず、ハンドルを取られたものと思われます。
歩道を一時的にホースが横断するときは、監視人を配置することや幅広いゴム板で覆うなどして歩行者や自転車への配慮が必要です。
道路の散水洗浄は通行者にとっては濡れた足元に気を配り迷惑なことです。
路面の散水洗浄は最小限にしましょう。
また、作業員や警備員には、場外は「通行者最優先」の方針を明確に指示します。
(ヒューマンエラー・教育不足・慣れ・安易)


⑤ 現場ゲートから 乗用車で退出する際に 自転車に接触

被災状況
作業員が乗用車で帰宅しようとして、ゲートから退出する際に自転車に接触。女子学生が打撲傷を負った。

原因と対策
警備員が定時で勤務を終了し、ゲートは誘導員のいない状態でした。
作業員は帰宅を急ぎ、ゲートで左右の確認を怠り車を発進させ女子学生に接触したものと思われます。
作業終了時や退出時はヒューマンエラーの発生が多い時間帯です。
警備員の勤務時間外でのゲート管理は難しいことですが、ゲートでの車両事故の多くは時間外に発生しています。
夜間のクレーン等大型車両の出入りは運転者だけでは無理ですから、警備員の残業を手配します。
現場条件に合った「時間外退出入のルール」をつくり、新規入場時や朝礼等で繰り返し周知します。
また、ゲート周辺の照明は特に明るくし、早目の時間から点灯するとともに、ゲート出入り口には警告灯の点滅や音声での警告装置等を設置します。
(ヒューマンエラー・危険軽視・安易・省略本能)


→上記の第三者災害をなくそうはこちらからPDFでご覧いただけます。






健康管理



→上記の職場における感染症対策はこちらからPDFでご覧いただけます。